Warning:
JavaScript is turned OFF. None of the links on this page will work until it is reactivated.
If you need help turning JavaScript On, click here.
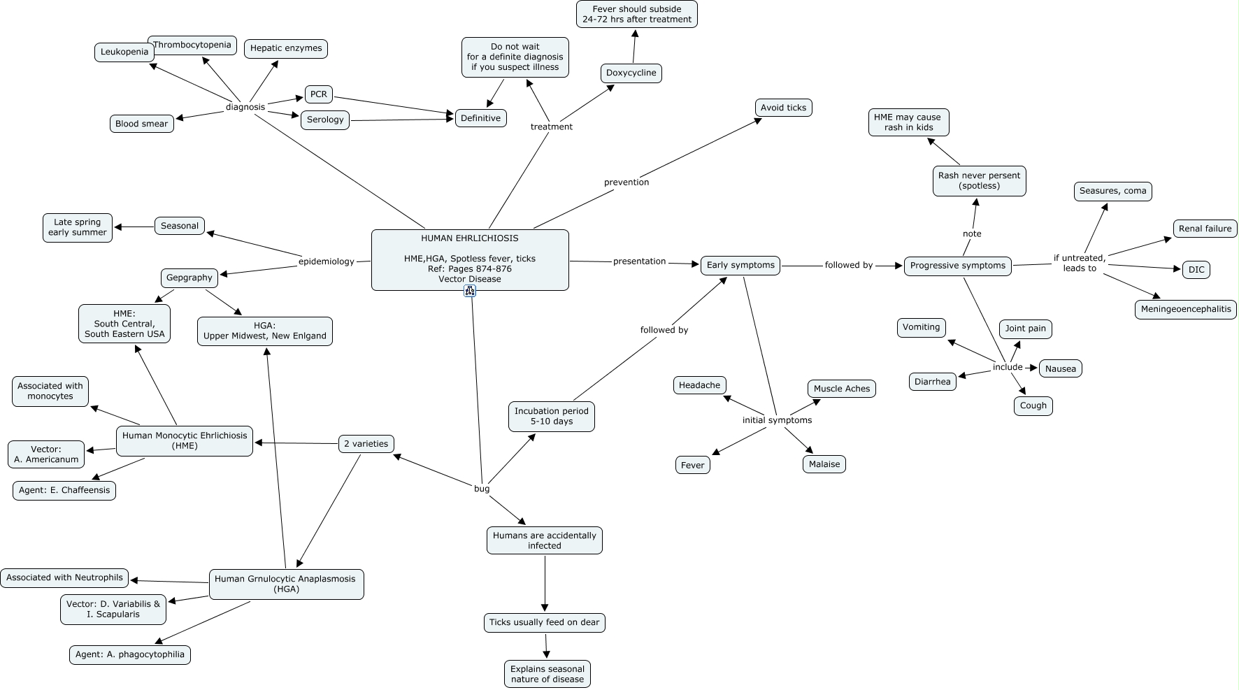
This Concept Map, created with IHMC CmapTools, has information related to: 04f. Human Ehrlichiosis, HUMAN EHRLICHIOSIS HME,HGA, Spotless fever, ticks Ref: Pages 874-876 Vector Disease prevention Avoid ticks, HUMAN EHRLICHIOSIS HME,HGA, Spotless fever, ticks Ref: Pages 874-876 Vector Disease epidemiology Seasonal, Seasonal Late spring early summer, Progressive symptoms include Nausea, HUMAN EHRLICHIOSIS HME,HGA, Spotless fever, ticks Ref: Pages 874-876 Vector Disease diagnosis Thrombocytopenia, HUMAN EHRLICHIOSIS HME,HGA, Spotless fever, ticks Ref: Pages 874-876 Vector Disease bug 2 varieties, Human Grnulocytic Anaplasmosis (HGA) HGA: Upper Midwest, New Enlgand, Gepgraphy HGA: Upper Midwest, New Enlgand, Human Grnulocytic Anaplasmosis (HGA) Vector: D. Variabilis & I. Scapularis, Early symptoms initial symptoms Muscle Aches, Early symptoms initial symptoms Fever, Human Monocytic Ehrlichiosis (HME) Associated with monocytes, Incubation period 5-10 days followed by Early symptoms, Do not wait for a definite diagnosis if you suspect illness Definitive, PCR Definitive, Rash never persent (spotless) HME may cause rash in kids, Progressive symptoms if untreated, leads to DIC, Humans are accidentally infected Ticks usually feed on dear, Human Grnulocytic Anaplasmosis (HGA) Associated with Neutrophils, HUMAN EHRLICHIOSIS HME,HGA, Spotless fever, ticks Ref: Pages 874-876 Vector Disease diagnosis Hepatic enzymes