Warning:
JavaScript is turned OFF. None of the links on this page will work until it is reactivated.
If you need help turning JavaScript On, click here.
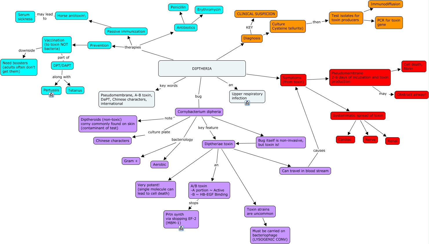
This Concept Map, created with IHMC CmapTools, has information related to: 01d. Diptheria, A/B toxin -A portion ~ Active -B ~ HB-EGF Binding stops Prtn synth via stopping EF-2 (MBM-1), Diptheriae toxin Very potent! (single molecule can lead to cell death), Vaccination (to toxin NOT bacteria) part of DPT/DAPT, DIPTHERIA therapies Passive immunization, DIPTHERIA key words Pseudomembrane, A-B toxin, DaPT, Chinese characters, international, Cornybacterium dipheria bacteriology Gram +, Can travel in blood stream causes Symptoms (from toxin), Systemmatic spread of toxin Renal, DIPTHERIA therapies Antibiotics, DPT/DAPT along with Tetanus, Bug itself is non-invasive, but toxin is! Diptheriae toxin, Diptheriae toxin Toxin strains are uncommon, DIPTHERIA Symptoms (from toxin), Cornybacterium dipheria bacteriology Aerobic, Vaccination (to toxin NOT bacteria) downside Need boosters (adults often don't get them), Symptoms (from toxin) Pseudomembrane 2-6 days of incubation and toxin production, Diptheriae toxin an A/B toxin -A portion ~ Active -B ~ HB-EGF Binding, Toxin strains are uncommon Must be carried on bacteriophage (LYSOGENIC CONV), Test isolates for toxin producers Immunodiffusion, DIPTHERIA bug Cornybacterium dipheria