Warning:
JavaScript is turned OFF. None of the links on this page will work until it is reactivated.
If you need help turning JavaScript On, click here.
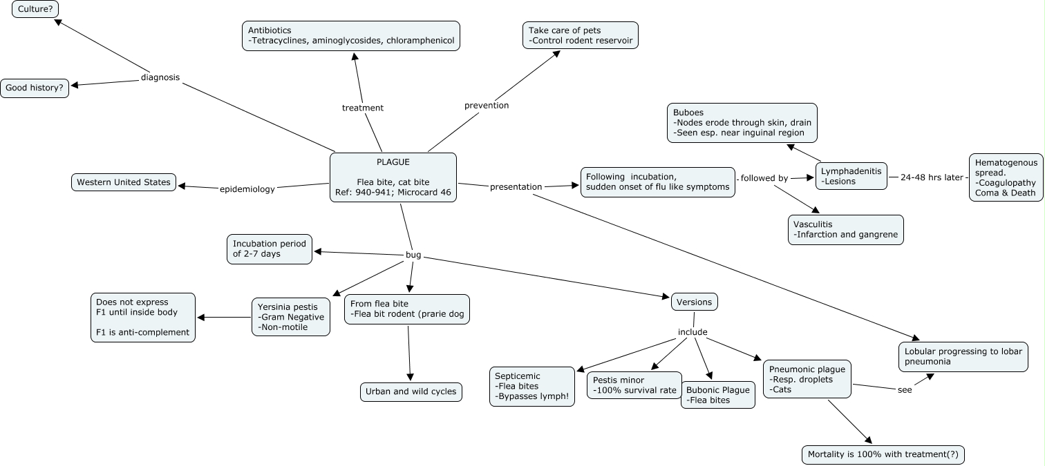
This Concept Map, created with IHMC CmapTools, has information related to: 05a. Plague, Versions include Bubonic Plague -Flea bites, PLAGUE Flea bite, cat bite Ref: 940-941; Microcard 46 diagnosis Culture?, PLAGUE Flea bite, cat bite Ref: 940-941; Microcard 46 epidemiology Western United States, PLAGUE Flea bite, cat bite Ref: 940-941; Microcard 46 presentation Lobular progressing to lobar pneumonia, PLAGUE Flea bite, cat bite Ref: 940-941; Microcard 46 presentation Following incubation, sudden onset of flu like symptoms, PLAGUE Flea bite, cat bite Ref: 940-941; Microcard 46 bug Versions, PLAGUE Flea bite, cat bite Ref: 940-941; Microcard 46 treatment Antibiotics -Tetracyclines, aminoglycosides, chloramphenicol, Yersinia pestis -Gram Negative -Non-motile Does not express F1 until inside body F1 is anti-complement, Versions include Pestis minor -100% survival rate, PLAGUE Flea bite, cat bite Ref: 940-941; Microcard 46 bug From flea bite -Flea bit rodent (prarie dog, PLAGUE Flea bite, cat bite Ref: 940-941; Microcard 46 diagnosis Good history?, Following incubation, sudden onset of flu like symptoms followed by Lymphadenitis -Lesions, PLAGUE Flea bite, cat bite Ref: 940-941; Microcard 46 bug Yersinia pestis -Gram Negative -Non-motile, Lymphadenitis -Lesions 24-48 hrs later Hematogenous spread. -Coagulopathy Coma & Death, Lymphadenitis -Lesions Buboes -Nodes erode through skin, drain -Seen esp. near inguinal region, Pneumonic plague -Resp. droplets -Cats see Lobular progressing to lobar pneumonia, From flea bite -Flea bit rodent (prarie dog Urban and wild cycles, Versions include Pneumonic plague -Resp. droplets -Cats, PLAGUE Flea bite, cat bite Ref: 940-941; Microcard 46 prevention Take care of pets -Control rodent reservoir, Versions include Septicemic -Flea bites -Bypasses lymph!