Warning:
JavaScript is turned OFF. None of the links on this page will work until it is reactivated.
If you need help turning JavaScript On, click here.
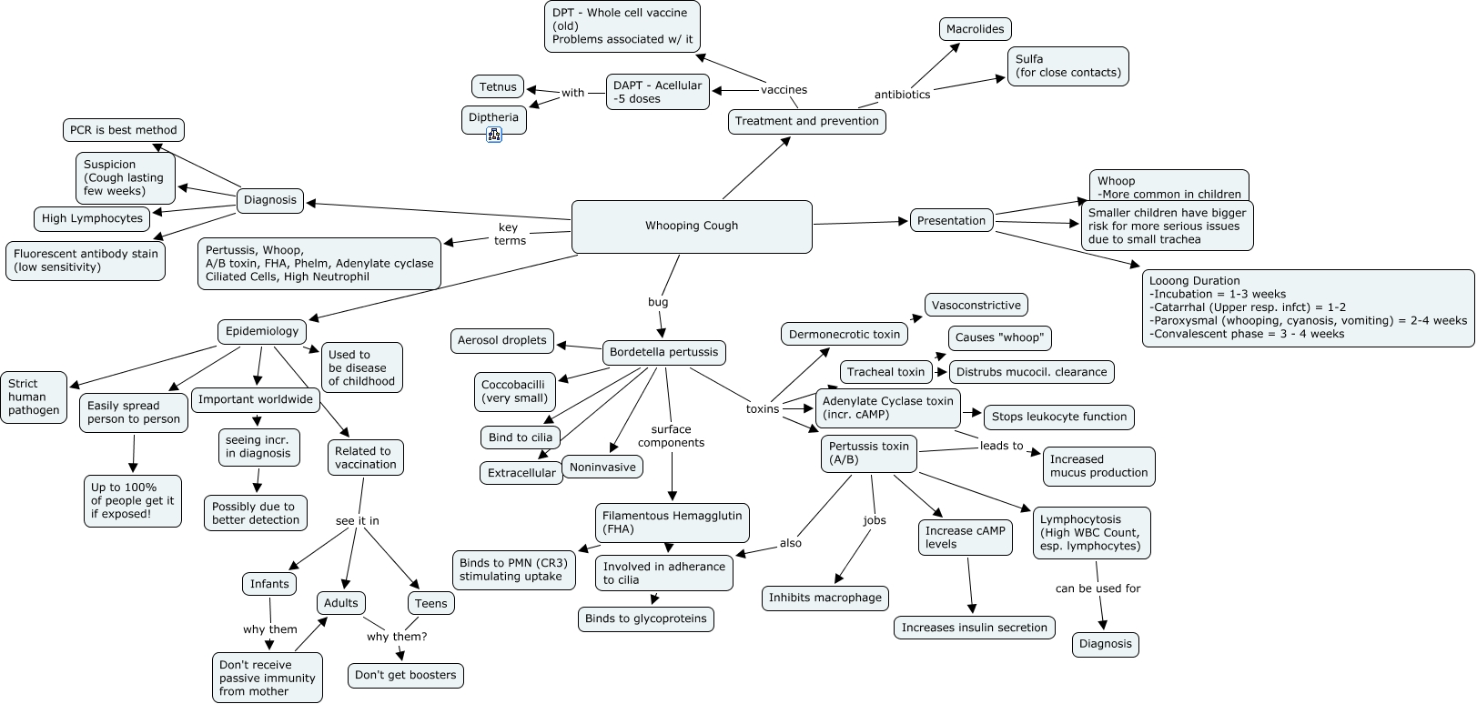
This Concept Map, created with IHMC CmapTools, has information related to: 02a. Whooping Cough, Whooping Cough key terms Pertussis, Whoop, A/B toxin, FHA, Phelm, Adenylate cyclase Ciliated Cells, High Neutrophil, Whooping Cough bug Bordetella pertussis, Presentation Looong Duration -Incubation = 1-3 weeks -Catarrhal (Upper resp. infct) = 1-2 -Paroxysmal (whooping, cyanosis, vomiting) = 2-4 weeks -Convalescent phase = 3 - 4 weeks, Filamentous Hemagglutin (FHA) Involved in adherance to cilia, DAPT - Acellular -5 doses with Tetnus, Diagnosis Suspicion (Cough lasting few weeks), Involved in adherance to cilia Binds to glycoproteins, Tracheal toxin Causes "whoop", Pertussis toxin (A/B) leads to Increased mucus production, Related to vaccination see it in Adults, Adenylate Cyclase toxin (incr. cAMP) leads to Increased mucus production, Related to vaccination see it in Teens, Bordetella pertussis toxins Pertussis toxin (A/B), Filamentous Hemagglutin (FHA) Binds to PMN (CR3) stimulating uptake, Pertussis toxin (A/B) also Involved in adherance to cilia, Bordetella pertussis Coccobacilli (very small), DAPT - Acellular -5 doses with Diptheria, Easily spread person to person Up to 100% of people get it if exposed!, Tracheal toxin Distrubs mucocil. clearance, Adenylate Cyclase toxin (incr. cAMP) Stops leukocyte function