Warning:
JavaScript is turned OFF. None of the links on this page will work until it is reactivated.
If you need help turning JavaScript On, click here.
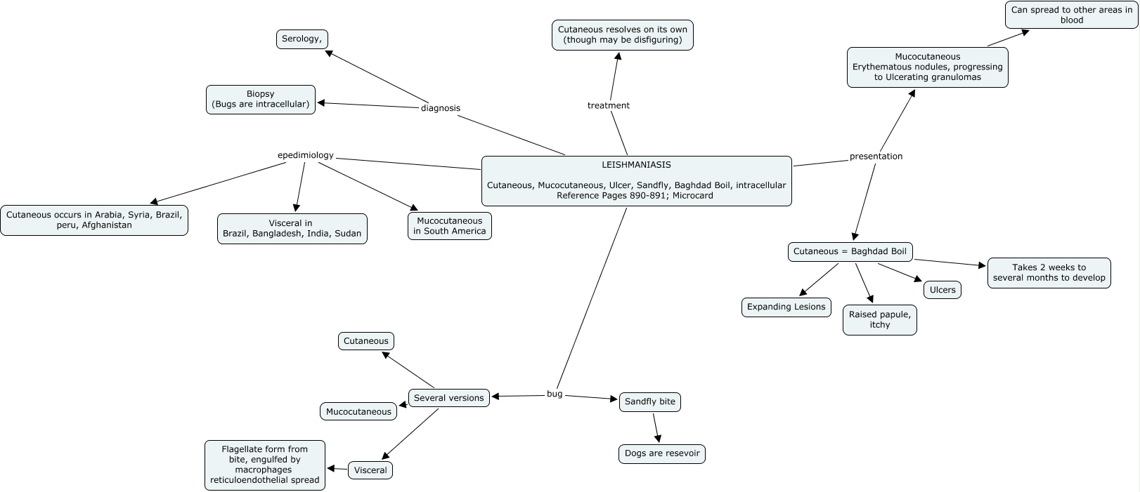
This Concept Map, created with IHMC CmapTools, has information related to: 04l. Leishmaniasis, LEISHMANIASIS Cutaneous, Mucocutaneous, Ulcer, Sandfly, Baghdad Boil, intracellular Reference Pages 890-891; Microcard bug Several versions, Mucocutaneous Erythematous nodules, progressing to Ulcerating granulomas Can spread to other areas in blood, LEISHMANIASIS Cutaneous, Mucocutaneous, Ulcer, Sandfly, Baghdad Boil, intracellular Reference Pages 890-891; Microcard bug Sandfly bite, LEISHMANIASIS Cutaneous, Mucocutaneous, Ulcer, Sandfly, Baghdad Boil, intracellular Reference Pages 890-891; Microcard diagnosis Serology,, LEISHMANIASIS Cutaneous, Mucocutaneous, Ulcer, Sandfly, Baghdad Boil, intracellular Reference Pages 890-891; Microcard presentation Mucocutaneous Erythematous nodules, progressing to Ulcerating granulomas, LEISHMANIASIS Cutaneous, Mucocutaneous, Ulcer, Sandfly, Baghdad Boil, intracellular Reference Pages 890-891; Microcard epedimiology Visceral in Brazil, Bangladesh, India, Sudan, LEISHMANIASIS Cutaneous, Mucocutaneous, Ulcer, Sandfly, Baghdad Boil, intracellular Reference Pages 890-891; Microcard epedimiology Mucocutaneous in South America, Several versions Visceral, Sandfly bite Dogs are resevoir, Cutaneous = Baghdad Boil Raised papule, itchy, LEISHMANIASIS Cutaneous, Mucocutaneous, Ulcer, Sandfly, Baghdad Boil, intracellular Reference Pages 890-891; Microcard treatment Cutaneous resolves on its own (though may be disfiguring), LEISHMANIASIS Cutaneous, Mucocutaneous, Ulcer, Sandfly, Baghdad Boil, intracellular Reference Pages 890-891; Microcard diagnosis Biopsy (Bugs are intracellular), Several versions Mucocutaneous, Several versions Cutaneous, LEISHMANIASIS Cutaneous, Mucocutaneous, Ulcer, Sandfly, Baghdad Boil, intracellular Reference Pages 890-891; Microcard epedimiology Cutaneous occurs in Arabia, Syria, Brazil, peru, Afghanistan, Cutaneous = Baghdad Boil Expanding Lesions, Visceral Flagellate form from bite, engulfed by macrophages reticuloendothelial spread, Cutaneous = Baghdad Boil Takes 2 weeks to several months to develop, Cutaneous = Baghdad Boil Ulcers, LEISHMANIASIS Cutaneous, Mucocutaneous, Ulcer, Sandfly, Baghdad Boil, intracellular Reference Pages 890-891; Microcard presentation Cutaneous = Baghdad Boil