Warning:
JavaScript is turned OFF. None of the links on this page will work until it is reactivated.
If you need help turning JavaScript On, click here.
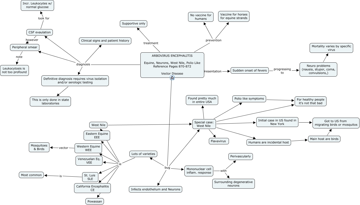
This Concept Map, created with IHMC CmapTools, has information related to: 04c. Arbovirus Encephalitis - Inc. West Nile, ARBOVIRUS ENCEPHALITIS Equine, Neurons, West Nile, Polio Like Reference Pages 870-872 Vector Disease diagnosis CSF evaulation, Peripheral smear note Leukocytosis is not too profound, ARBOVIRUS ENCEPHALITIS Equine, Neurons, West Nile, Polio Like Reference Pages 870-872 Vector Disease prevention No vaccine for humans, Definitive diagnosis requires virus isolation and/or serologic testing This is only done in state laboratories, West Nile Special case: West Nile, Mononuclear cell inflam. response with Perivascularly, ARBOVIRUS ENCEPHALITIS Equine, Neurons, West Nile, Polio Like Reference Pages 870-872 Vector Disease prevention Vaccine for horses for equine strands, Lots of varieties ie Powassan, Lots of varieties ie Eastern Equine EEE, Western Equine WEE vector Mosquitoes & Birds, ARBOVIRUS ENCEPHALITIS Equine, Neurons, West Nile, Polio Like Reference Pages 870-872 Vector Disease diagnosis Definitive diagnosis requires virus isolation and/or serologic testing, Special case: West Nile Found pretty much in entire USA, Special case: West Nile For healthy people it's not that bad, Humans are incidental host Main host are birds, Lots of varieties ie St. Luis SLE, ARBOVIRUS ENCEPHALITIS Equine, Neurons, West Nile, Polio Like Reference Pages 870-872 Vector Disease bug Infects endothelium and Neurons, Lots of varieties ie California Encephalitis CE, Mononuclear cell inflam. response with Surrounding degenerative neurons, ARBOVIRUS ENCEPHALITIS Equine, Neurons, West Nile, Polio Like Reference Pages 870-872 Vector Disease bug Special case: West Nile, CSF evaulation however Peripheral smear