Warning:
JavaScript is turned OFF. None of the links on this page will work until it is reactivated.
If you need help turning JavaScript On, click here.
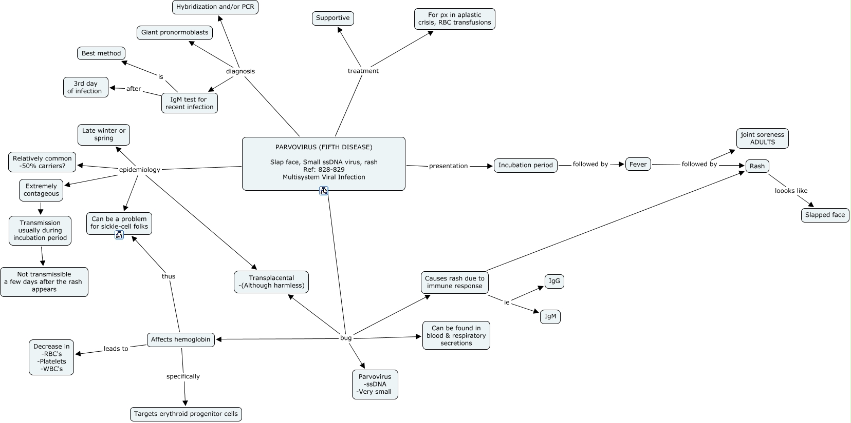
This Concept Map, created with IHMC CmapTools, has information related to: 03b. Parvovirus, PARVOVIRUS (FIFTH DISEASE) Slap face, Small ssDNA virus, rash Ref: 828-829 Multisystem Viral Infection treatment For px in aplastic crisis, RBC transfusions, Affects hemoglobin thus Can be a problem for sickle-cell folks, PARVOVIRUS (FIFTH DISEASE) Slap face, Small ssDNA virus, rash Ref: 828-829 Multisystem Viral Infection bug Parvovirus -ssDNA -Very small, Transmission usually during incubation period Not transmissible a few days after the rash appears, PARVOVIRUS (FIFTH DISEASE) Slap face, Small ssDNA virus, rash Ref: 828-829 Multisystem Viral Infection treatment Supportive, Rash loooks like Slapped face, PARVOVIRUS (FIFTH DISEASE) Slap face, Small ssDNA virus, rash Ref: 828-829 Multisystem Viral Infection bug Causes rash due to immune response, PARVOVIRUS (FIFTH DISEASE) Slap face, Small ssDNA virus, rash Ref: 828-829 Multisystem Viral Infection epidemiology Extremely contageous, PARVOVIRUS (FIFTH DISEASE) Slap face, Small ssDNA virus, rash Ref: 828-829 Multisystem Viral Infection diagnosis Giant pronormoblasts, PARVOVIRUS (FIFTH DISEASE) Slap face, Small ssDNA virus, rash Ref: 828-829 Multisystem Viral Infection bug Transplacental -(Although harmless), IgM test for recent infection after 3rd day of infection, PARVOVIRUS (FIFTH DISEASE) Slap face, Small ssDNA virus, rash Ref: 828-829 Multisystem Viral Infection epidemiology Relatively common -50% carriers?, Incubation period followed by Fever, PARVOVIRUS (FIFTH DISEASE) Slap face, Small ssDNA virus, rash Ref: 828-829 Multisystem Viral Infection bug Can be found in blood & respiratory secretions, Causes rash due to immune response Rash, PARVOVIRUS (FIFTH DISEASE) Slap face, Small ssDNA virus, rash Ref: 828-829 Multisystem Viral Infection diagnosis Hybridization and/or PCR, PARVOVIRUS (FIFTH DISEASE) Slap face, Small ssDNA virus, rash Ref: 828-829 Multisystem Viral Infection bug Affects hemoglobin, PARVOVIRUS (FIFTH DISEASE) Slap face, Small ssDNA virus, rash Ref: 828-829 Multisystem Viral Infection epidemiology Can be a problem for sickle-cell folks, PARVOVIRUS (FIFTH DISEASE) Slap face, Small ssDNA virus, rash Ref: 828-829 Multisystem Viral Infection diagnosis IgM test for recent infection, Affects hemoglobin specifically Targets erythroid progenitor cells