Warning:
JavaScript is turned OFF. None of the links on this page will work until it is reactivated.
If you need help turning JavaScript On, click here.
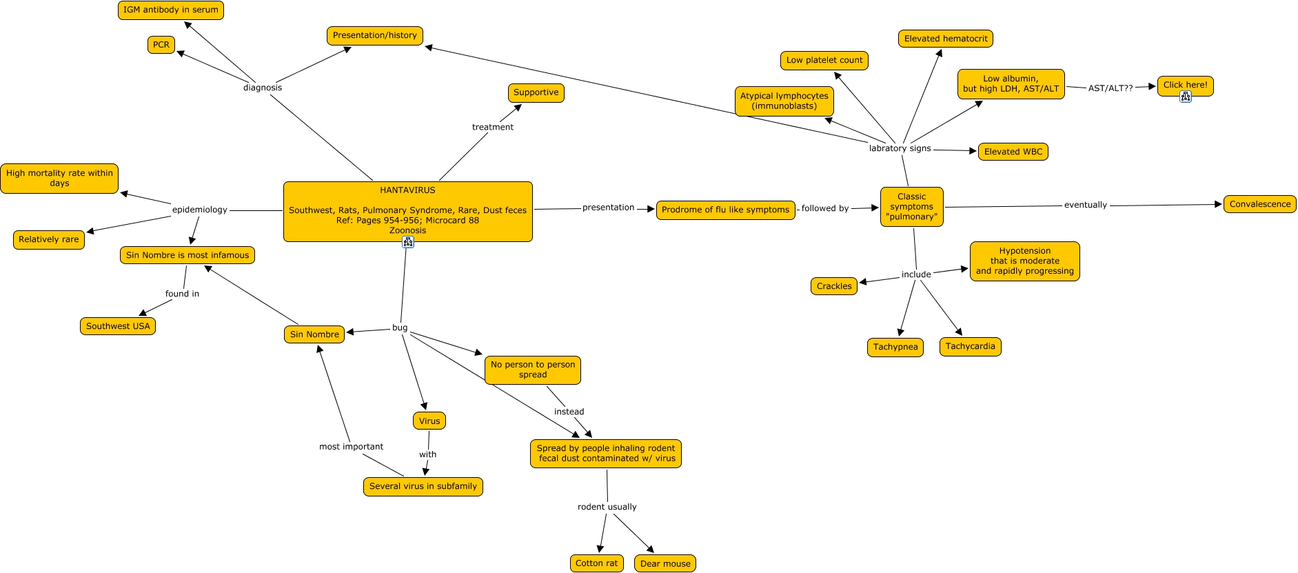
This Concept Map, created with IHMC CmapTools, has information related to: 05h. Hantavirus, Classic symptoms "pulmonary" eventually Convalescence, HANTAVIRUS Southwest, Rats, Pulmonary Syndrome, Rare, Dust feces Ref: Pages 954-956; Microcard 88 Zoonosis epidemiology High mortality rate within days, Classic symptoms "pulmonary" include Hypotension that is moderate and rapidly progressing, HANTAVIRUS Southwest, Rats, Pulmonary Syndrome, Rare, Dust feces Ref: Pages 954-956; Microcard 88 Zoonosis diagnosis PCR, HANTAVIRUS Southwest, Rats, Pulmonary Syndrome, Rare, Dust feces Ref: Pages 954-956; Microcard 88 Zoonosis bug Spread by people inhaling rodent fecal dust contaminated w/ virus, Several virus in subfamily most important Sin Nombre, Low albumin, but high LDH, AST/ALT AST/ALT?? Click here!, Classic symptoms "pulmonary" labratory signs Elevated WBC, Classic symptoms "pulmonary" include Tachycardia, HANTAVIRUS Southwest, Rats, Pulmonary Syndrome, Rare, Dust feces Ref: Pages 954-956; Microcard 88 Zoonosis epidemiology Sin Nombre is most infamous, Virus with Several virus in subfamily, HANTAVIRUS Southwest, Rats, Pulmonary Syndrome, Rare, Dust feces Ref: Pages 954-956; Microcard 88 Zoonosis treatment Supportive, Classic symptoms "pulmonary" labratory signs Atypical lymphocytes (immunoblasts), HANTAVIRUS Southwest, Rats, Pulmonary Syndrome, Rare, Dust feces Ref: Pages 954-956; Microcard 88 Zoonosis diagnosis Presentation/history, HANTAVIRUS Southwest, Rats, Pulmonary Syndrome, Rare, Dust feces Ref: Pages 954-956; Microcard 88 Zoonosis presentation Prodrome of flu like symptoms, Classic symptoms "pulmonary" include Tachypnea, HANTAVIRUS Southwest, Rats, Pulmonary Syndrome, Rare, Dust feces Ref: Pages 954-956; Microcard 88 Zoonosis bug No person to person spread, HANTAVIRUS Southwest, Rats, Pulmonary Syndrome, Rare, Dust feces Ref: Pages 954-956; Microcard 88 Zoonosis bug Virus, HANTAVIRUS Southwest, Rats, Pulmonary Syndrome, Rare, Dust feces Ref: Pages 954-956; Microcard 88 Zoonosis diagnosis IGM antibody in serum, Classic symptoms "pulmonary" labratory signs Elevated hematocrit