Warning:
JavaScript is turned OFF. None of the links on this page will work until it is reactivated.
If you need help turning JavaScript On, click here.
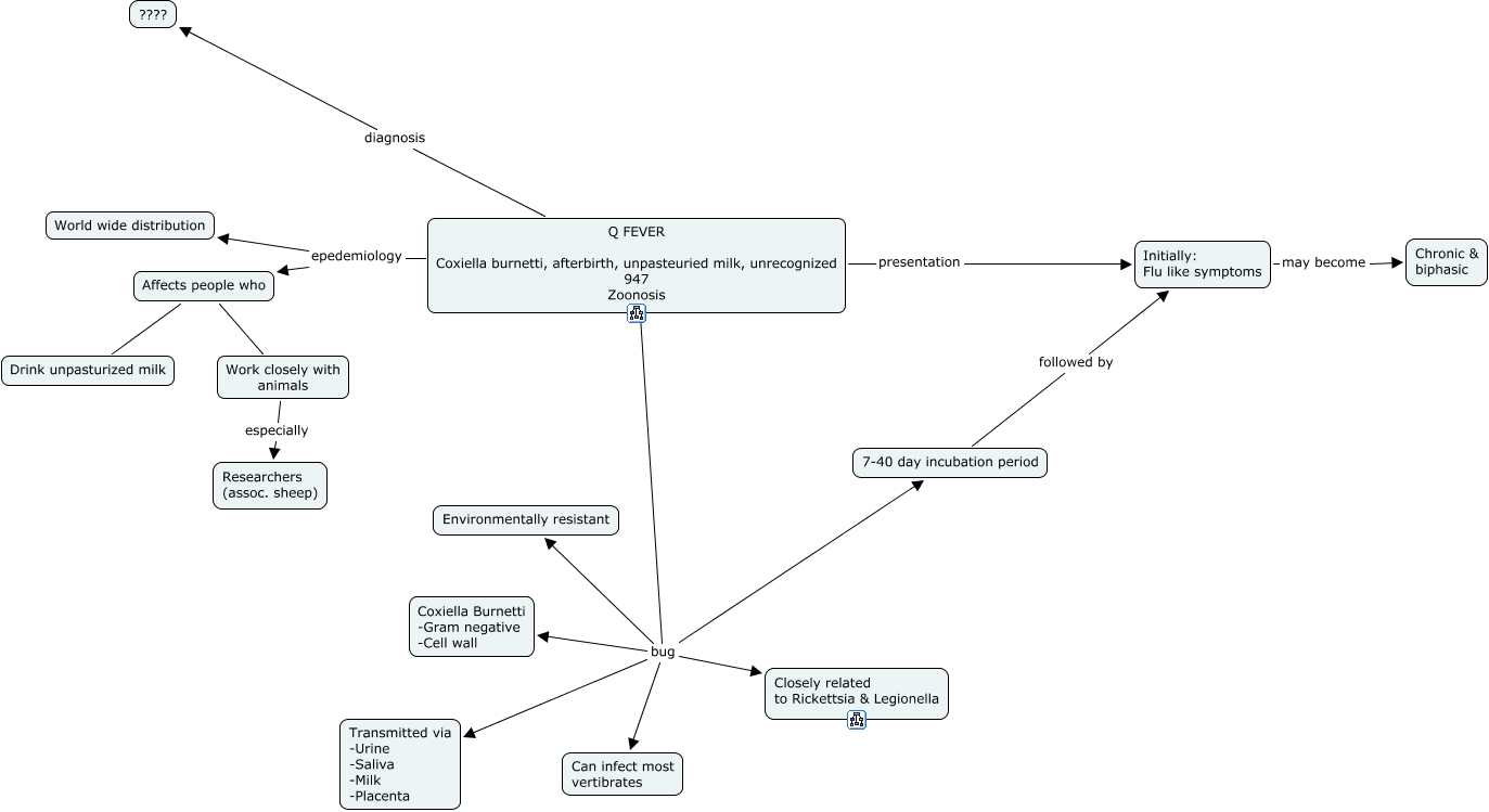
This Concept Map, created with IHMC CmapTools, has information related to: 05f. Q Fever, Q FEVER Coxiella burnetti, afterbirth, unpasteuried milk, unrecognized 947 Zoonosis epedemiology World wide distribution, Q FEVER Coxiella burnetti, afterbirth, unpasteuried milk, unrecognized 947 Zoonosis bug 7-40 day incubation period, Q FEVER Coxiella burnetti, afterbirth, unpasteuried milk, unrecognized 947 Zoonosis epedemiology Affects people who, Affects people who Work closely with animals, Q FEVER Coxiella burnetti, afterbirth, unpasteuried milk, unrecognized 947 Zoonosis bug Coxiella Burnetti -Gram negative -Cell wall, Q FEVER Coxiella burnetti, afterbirth, unpasteuried milk, unrecognized 947 Zoonosis bug Environmentally resistant, Affects people who Drink unpasturized milk, Work closely with animals especially Researchers (assoc. sheep), Q FEVER Coxiella burnetti, afterbirth, unpasteuried milk, unrecognized 947 Zoonosis bug Transmitted via -Urine -Saliva -Milk -Placenta, Q FEVER Coxiella burnetti, afterbirth, unpasteuried milk, unrecognized 947 Zoonosis bug Can infect most vertibrates, Q FEVER Coxiella burnetti, afterbirth, unpasteuried milk, unrecognized 947 Zoonosis presentation Initially: Flu like symptoms, Initially: Flu like symptoms may become Chronic & biphasic, Q FEVER Coxiella burnetti, afterbirth, unpasteuried milk, unrecognized 947 Zoonosis bug Closely related to Rickettsia & Legionella, 7-40 day incubation period followed by Initially: Flu like symptoms, Q FEVER Coxiella burnetti, afterbirth, unpasteuried milk, unrecognized 947 Zoonosis diagnosis ????