Warning:
JavaScript is turned OFF. None of the links on this page will work until it is reactivated.
If you need help turning JavaScript On, click here.
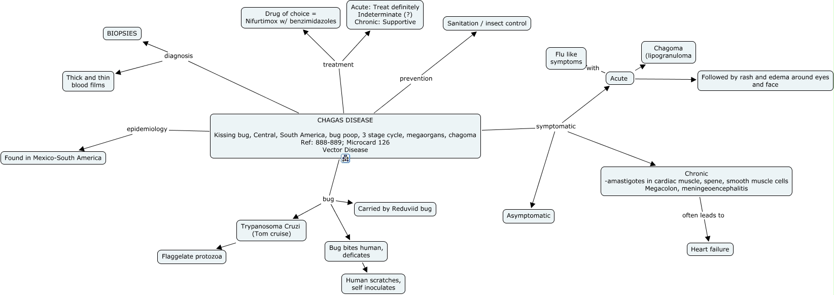
This Concept Map, created with IHMC CmapTools, has information related to: 04k. Chagas Disease, Bug bites human, deficates Human scratches, self inoculates, CHAGAS DISEASE Kissing bug, Central, South America, bug poop, 3 stage cycle, megaorgans, chagoma Ref: 888-889; Microcard 126 Vector Disease symptomatic Acute, CHAGAS DISEASE Kissing bug, Central, South America, bug poop, 3 stage cycle, megaorgans, chagoma Ref: 888-889; Microcard 126 Vector Disease bug Bug bites human, deficates, CHAGAS DISEASE Kissing bug, Central, South America, bug poop, 3 stage cycle, megaorgans, chagoma Ref: 888-889; Microcard 126 Vector Disease prevention Sanitation / insect control, CHAGAS DISEASE Kissing bug, Central, South America, bug poop, 3 stage cycle, megaorgans, chagoma Ref: 888-889; Microcard 126 Vector Disease bug Trypanosoma Cruzi (Tom cruise), CHAGAS DISEASE Kissing bug, Central, South America, bug poop, 3 stage cycle, megaorgans, chagoma Ref: 888-889; Microcard 126 Vector Disease bug Carried by Reduviid bug, CHAGAS DISEASE Kissing bug, Central, South America, bug poop, 3 stage cycle, megaorgans, chagoma Ref: 888-889; Microcard 126 Vector Disease diagnosis Thick and thin blood films, CHAGAS DISEASE Kissing bug, Central, South America, bug poop, 3 stage cycle, megaorgans, chagoma Ref: 888-889; Microcard 126 Vector Disease symptomatic Asymptomatic, CHAGAS DISEASE Kissing bug, Central, South America, bug poop, 3 stage cycle, megaorgans, chagoma Ref: 888-889; Microcard 126 Vector Disease symptomatic Chronic -amastigotes in cardiac muscle, spene, smooth muscle cells Megacolon, meningeoencephalitis, Chronic -amastigotes in cardiac muscle, spene, smooth muscle cells Megacolon, meningeoencephalitis often leads to Heart failure, CHAGAS DISEASE Kissing bug, Central, South America, bug poop, 3 stage cycle, megaorgans, chagoma Ref: 888-889; Microcard 126 Vector Disease treatment Drug of choice = Nifurtimox w/ benzimidazoles, Trypanosoma Cruzi (Tom cruise) Flaggelate protozoa, Acute with Flu like symptoms, CHAGAS DISEASE Kissing bug, Central, South America, bug poop, 3 stage cycle, megaorgans, chagoma Ref: 888-889; Microcard 126 Vector Disease epidemiology Found in Mexico-South America, Acute Chagoma (lipogranuloma, CHAGAS DISEASE Kissing bug, Central, South America, bug poop, 3 stage cycle, megaorgans, chagoma Ref: 888-889; Microcard 126 Vector Disease diagnosis BIOPSIES, Acute Followed by rash and edema around eyes and face, CHAGAS DISEASE Kissing bug, Central, South America, bug poop, 3 stage cycle, megaorgans, chagoma Ref: 888-889; Microcard 126 Vector Disease treatment Acute: Treat definitely Indeterminate (?) Chronic: Supportive