Warning:
JavaScript is turned OFF. None of the links on this page will work until it is reactivated.
If you need help turning JavaScript On, click here.
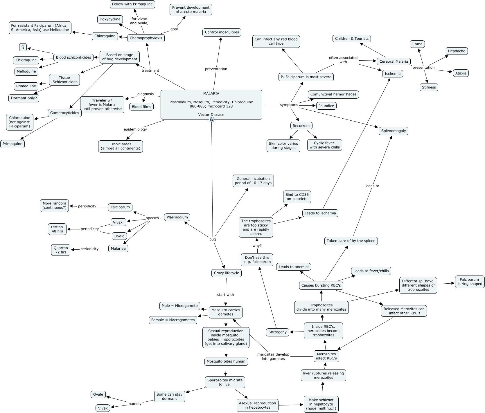
This Concept Map, created with IHMC CmapTools, has information related to: 04i. Malaria, Causes bursting RBC's Released Merozites can infect other RBC's, MALARIA Plasmodium, Mosquito, Periodicity, Chloroquine 880-885; microcard 128 Vector Disease symptoms P. Falciparum is most severe, Cerebral Malaria Children & Tourists, Ovale periodicity Tertian 48 hrs, MALARIA Plasmodium, Mosquito, Periodicity, Chloroquine 880-885; microcard 128 Vector Disease preventation Control mosquitoes, Blood schizonticides Q, Chloroquine For resistant Falciparum (Africa, S. America, Asia) use Mefloquine, Based on stage of bug development Gametocyticides, Sporozoites migrate to liver Asexual reproduction in hepatocytes, Different sp. have different shapes of trophozoites Falciparum is ring shaped, MALARIA Plasmodium, Mosquito, Periodicity, Chloroquine 880-885; microcard 128 Vector Disease treatment Chemoprophylaxis, Cerebral Malaria presentation Ataxia, Blood schizonticides Mefloquine, Merozoites infect RBC's merozites develop into gametes Mosquito carries gametes, Cerebral Malaria presentation Coma, MALARIA Plasmodium, Mosquito, Periodicity, Chloroquine 880-885; microcard 128 Vector Disease symptoms Recurrent, P. Falciparum is most severe Can infect any red blood cell type, MALARIA Plasmodium, Mosquito, Periodicity, Chloroquine 880-885; microcard 128 Vector Disease diagnosis Blood films, Based on stage of bug development Blood schizonticides, Gametocyticides Chloroquine (not against Falciparum)