WARNING:
JavaScript is turned OFF. None of the links on this concept map will
work until it is reactivated.
If you need help turning JavaScript On, click here.
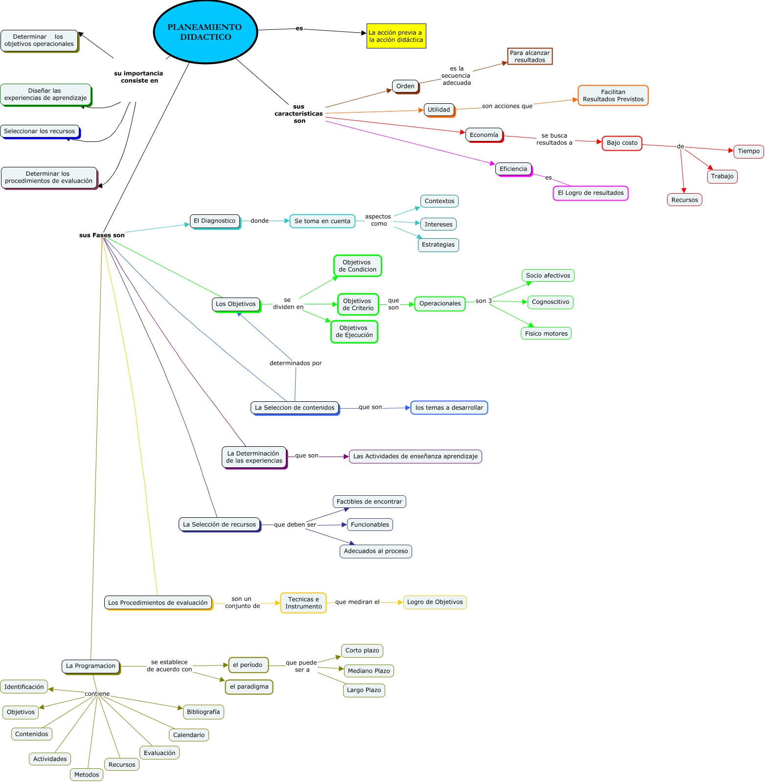
Este Cmap, tiene información relacionada con: Planeamiento didactico JAVIER NAVARRO, PLANEAMIENTO DIDACTICO sus Fases son La Determinación de las experiencias, Bajo costo de Tiempo, PLANEAMIENTO DIDACTICO sus Fases son La Programacion, La Selección de recursos que deben ser Factibles de encontrar, Se toma en cuenta aspectos como Intereses, PLANEAMIENTO DIDACTICO sus Fases son Los Procedimientos de evaluación, Los Procedimientos de evaluación son un conjunto de Tecnicas e Instrumento, La Selección de recursos que deben ser Adecuados al proceso, La Seleccion de contenidos que son los temas a desarrollar, La Programacion contiene Bibliografía, Se toma en cuenta aspectos como Contextos, Operacionales son 3 Socio afectivos, Eficiencia es El Logro de resultados, El Diagnostico donde Se toma en cuenta, el período que puede ser a Mediano Plazo, Los Objetivos se dividen en Objetivos de Ejecución, Bajo costo de Recursos, Operacionales son 3 Cognoscitivo, PLANEAMIENTO DIDACTICO su importancia consiste en Determinar los procedimientos de evaluación, Se toma en cuenta aspectos como Estrategias