Warning:
JavaScript is turned OFF. None of the links on this page will work until it is reactivated.
If you need help turning JavaScript On, click here.
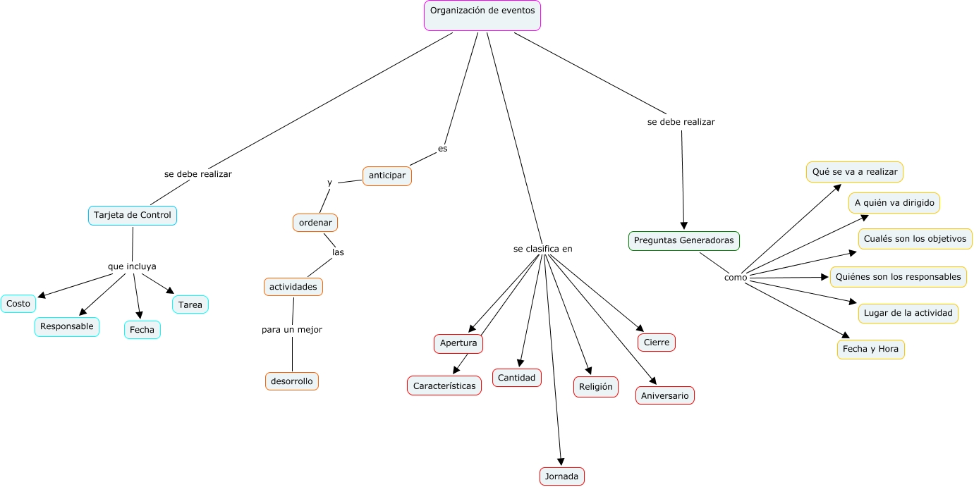
Este Cmap, tiene información relacionada con: marcia -eventos, Tarjeta de Control que incluya Costo, Preguntas Generadoras como Quiénes son los responsables, Organización de eventos se clasifica en Apertura, actividades para un mejor desorrollo, Preguntas Generadoras como Lugar de la actividad, Organización de eventos se debe realizar Preguntas Generadoras, Preguntas Generadoras como Fecha y Hora, Organización de eventos es anticipar, Preguntas Generadoras como Qué se va a realizar, Organización de eventos se debe realizar Tarjeta de Control, Organización de eventos se clasifica en Cantidad, Organización de eventos se clasifica en Cierre, Tarjeta de Control que incluya Responsable, Organización de eventos se clasifica en Características, Preguntas Generadoras como Cualés son los objetivos, Organización de eventos se clasifica en Religión, Preguntas Generadoras como A quién va dirigido, Tarjeta de Control que incluya Tarea, ordenar las actividades, Organización de eventos se clasifica en Aniversario