Warning:
JavaScript is turned OFF. None of the links on this page will work until it is reactivated.
If you need help turning JavaScript On, click here.
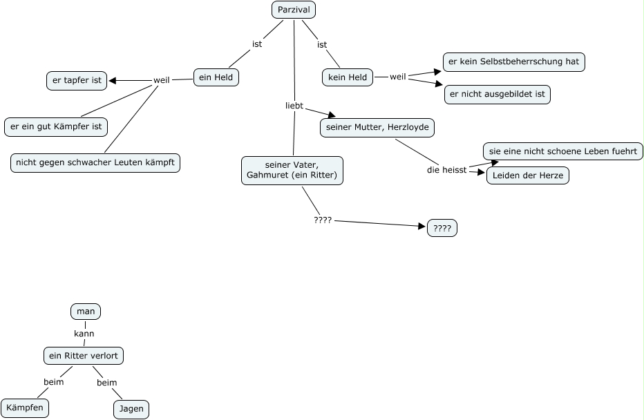
This Concept Map, created with IHMC CmapTools, has information related to: Tristan, Parzival liebt seiner Mutter, Herzloyde, Parzival ist ein Held, ein Ritter verlort beim Jagen, seiner Mutter, Herzloyde die heisst sie eine nicht schoene Leben fuehrt, Parzival liebt seiner Vater, Gahmuret (ein Ritter), ein Held weil nicht gegen schwacher Leuten kämpft, ein Ritter verlort beim Kämpfen, ein Held weil er ein gut Kämpfer ist, seiner Vater, Gahmuret (ein Ritter) ???? ????, ein Held weil er tapfer ist, man kann ein Ritter verlort, kein Held weil er kein Selbstbeherrschung hat, kein Held weil er nicht ausgebildet ist, Parzival ist kein Held, seiner Mutter, Herzloyde die heisst Leiden der Herze