Warning:
JavaScript is turned OFF. None of the links on this page will work until it is reactivated.
If you need help turning JavaScript On, click here.
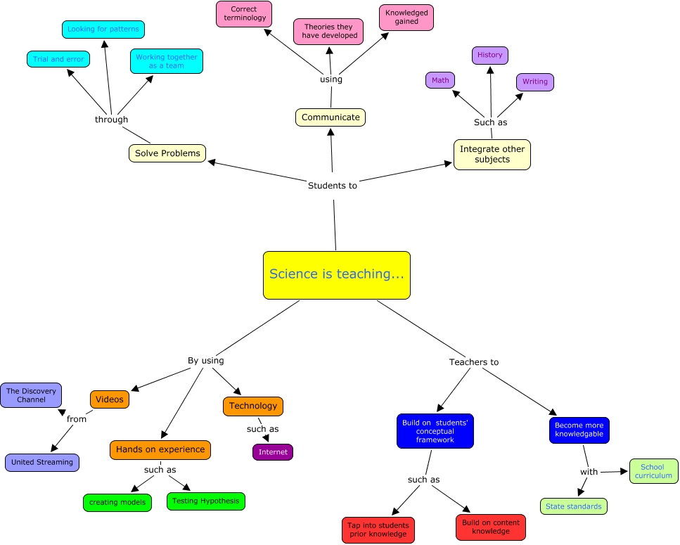
This Concept Map, created with IHMC CmapTools, has information related to: Morales st2, Technology such as Internet, Integrate other subjects Such as History, Become more knowledgable with State standards, Science is teaching... By using Technology, Science is teaching... Teachers to Build on students' conceptual framework, Communicate using Correct terminology, Science is teaching... Teachers to Become more knowledgable, Communicate using Theories they have developed, Hands on experience such as Testing Hypothesis, Become more knowledgable with School curriculum, Solve Problems through Looking for patterns, Videos from United Streaming, Science is teaching... Students to Integrate other subjects, Science is teaching... Students to Communicate, Science is teaching... By using Hands on experience, Communicate using Knowledged gained, Hands on experience such as creating models, Build on students' conceptual framework such as Tap into students prior knowledge, Videos from The Discovery Channel, Integrate other subjects Such as Math