Warning:
JavaScript is turned OFF. None of the links on this page will work until it is reactivated.
If you need help turning JavaScript On, click here.
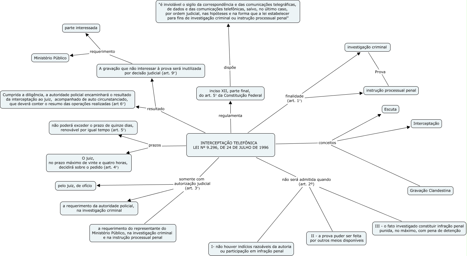
Esse mapa conceitual, produzido no IHMC CmapTools, tem a informação relacionada a: Lei 9296, INTERCEPTAÇÃO TELEFÔNICA LEI Nº 9.296, DE 24 DE JULHO DE 1996 prazos não poderá exceder o prazo de quinze dias, renovável por igual tempo (art. 5°), INTERCEPTAÇÃO TELEFÔNICA LEI Nº 9.296, DE 24 DE JULHO DE 1996 prazos O juiz, no prazo máximo de vinte e quatro horas, decidirá sobre o pedido (art. 4°), INTERCEPTAÇÃO TELEFÔNICA LEI Nº 9.296, DE 24 DE JULHO DE 1996 somente com autorização judicial (art. 3°) a requerimento do representante do Ministério Público, na investigação criminal e na instrução processual penal, INTERCEPTAÇÃO TELEFÔNICA LEI Nº 9.296, DE 24 DE JULHO DE 1996 conceitos Interceptação, INTERCEPTAÇÃO TELEFÔNICA LEI Nº 9.296, DE 24 DE JULHO DE 1996 somente com autorização judicial (art. 3°) pelo juiz, de ofício, INTERCEPTAÇÃO TELEFÔNICA LEI Nº 9.296, DE 24 DE JULHO DE 1996 não será admitida quando (art. 2º) III - o fato investigado constituir infração penal punida, no máximo, com pena de detenção, INTERCEPTAÇÃO TELEFÔNICA LEI Nº 9.296, DE 24 DE JULHO DE 1996 não será admitida quando (art. 2º) II - a prova puder ser feita por outros meios disponíveis, INTERCEPTAÇÃO TELEFÔNICA LEI Nº 9.296, DE 24 DE JULHO DE 1996 não será admitida quando (art. 2º) I- não houver indícios razoáveis da autoria ou participação em infração penal, A gravação que não interessar à prova será inutilizada por decisão judicial (art. 9°) requerimento Ministério Público, INTERCEPTAÇÃO TELEFÔNICA LEI Nº 9.296, DE 24 DE JULHO DE 1996 conceitos Escuta, A gravação que não interessar à prova será inutilizada por decisão judicial (art. 9°) requerimento parte interessada, INTERCEPTAÇÃO TELEFÔNICA LEI Nº 9.296, DE 24 DE JULHO DE 1996 conceitos Gravação Clandestina, INTERCEPTAÇÃO TELEFÔNICA LEI Nº 9.296, DE 24 DE JULHO DE 1996 somente com autorização judicial (art. 3°) a requerimento da autoridade policial, na investigação criminal, INTERCEPTAÇÃO TELEFÔNICA LEI Nº 9.296, DE 24 DE JULHO DE 1996 finalidade (art. 1°) instrução processual penal, INTERCEPTAÇÃO TELEFÔNICA LEI Nº 9.296, DE 24 DE JULHO DE 1996 regulamenta inciso XII, parte final, do art. 5° da Constituição Federal, INTERCEPTAÇÃO TELEFÔNICA LEI Nº 9.296, DE 24 DE JULHO DE 1996 resultado Cumprida a diligência, a autoridade policial encaminhará o resultado da interceptação ao juiz, acompanhado de auto circunstanciado, que deverá conter o resumo das operações realizadas (art 6°), INTERCEPTAÇÃO TELEFÔNICA LEI Nº 9.296, DE 24 DE JULHO DE 1996 finalidade (art. 1°) investigação criminal, INTERCEPTAÇÃO TELEFÔNICA LEI Nº 9.296, DE 24 DE JULHO DE 1996 resultado A gravação que não interessar à prova será inutilizada por decisão judicial (art. 9°), inciso XII, parte final, do art. 5° da Constituição Federal dispõe "é inviolável o sigilo da correspondência e das comunicações telegráficas, de dados e das comunicações telefônicas, salvo, no último caso, por ordem judicial, nas hipóteses e na forma que a lei estabelecer para fins de investigação criminal ou instrução processual penal"