Warning:
JavaScript is turned OFF. None of the links on this page will work until it is reactivated.
If you need help turning JavaScript On, click here.
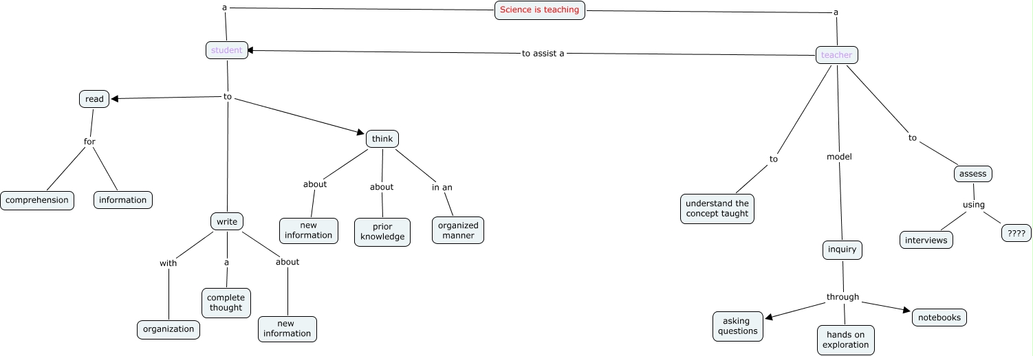
This Concept Map has information related to: bengson st2, inquiry through hands on exploration, inquiry through notebooks, teacher to assess, read for comprehension, teacher to assist a ????, assess using interviews, assess using ????, write a complete thought, Science is teaching a student, teacher to understand the concept taught