Warning:
JavaScript is turned OFF. None of the links on this page will work until it is reactivated.
If you need help turning JavaScript On, click here.
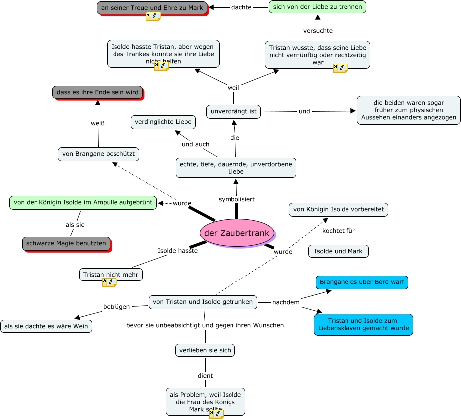
This Concept Map, created with IHMC CmapTools, has information related to: Zaubertrank, unverdrängt ist und die beiden waren sogar früher zum physischen Aussehen einanders angezogen, Tristan wusste, dass seine Liebe nicht vernünftig oder rechtzeitig war versuchte sich von der Liebe zu trennen, sich von der Liebe zu trennen dachte an seiner Treue und Ehre zu Mark, von Tristan und Isolde getrunken nachdem Brangane es über Bord warf, unverdrängt ist weil Tristan wusste, dass seine Liebe nicht vernünftig oder rechtzeitig war, der Zaubertrank wurde von der Königin Isolde im Ampulle aufgebrüht, unverdrängt ist weil Isolde hasste Tristan, aber wegen des Trankes konnte sie ihre Liebe nicht helfen, von Brangane beschützt weiß dass es ihre Ende sein wird, von Tristan und Isolde getrunken bevor sie unbeabsichtigt und gegen ihren Wunschen verlieben sie sich, der Zaubertrank wurde von Tristan und Isolde getrunken, von Königin Isolde vorbereitet kochtet für Isolde und Mark, von Tristan und Isolde getrunken betrügen als sie dachte es wäre Wein, der Zaubertrank symbolisiert echte, tiefe, dauernde, unverdorbene Liebe, der Zaubertrank wurde von Brangane beschützt, von der Königin Isolde im Ampulle aufgebrüht als sie schwarze Magie benutzten, von Tristan und Isolde getrunken nachdem Tristan und Isolde zum Liebensklaven gemacht wurde, echte, tiefe, dauernde, unverdorbene Liebe und auch verdinglichte Liebe, echte, tiefe, dauernde, unverdorbene Liebe die unverdrängt ist, der Zaubertrank wurde von Königin Isolde vorbereitet, der Zaubertrank Isolde hasste Tristan nicht mehr