Warning:
JavaScript is turned OFF. None of the links on this page will work until it is reactivated.
If you need help turning JavaScript On, click here.
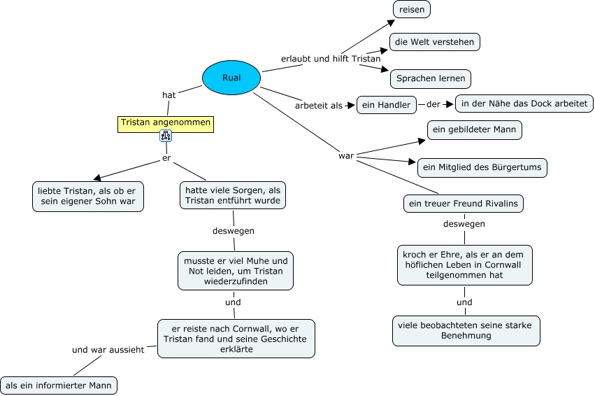
This Concept Map, created with IHMC CmapTools, has information related to: rual, Rual war ein treuer Freund Rivalins, ein treuer Freund Rivalins deswegen kroch er Ehre, als er an dem höflichen Leben in Cornwall teilgenommen hat, Tristan angenommen er liebte Tristan, als ob er sein eigener Sohn war, hatte viele Sorgen, als Tristan entführt wurde deswegen musste er viel Muhe und Not leiden, um Tristan wiederzufinden, ein Handler der in der Nähe das Dock arbeitet, kroch er Ehre, als er an dem höflichen Leben in Cornwall teilgenommen hat und viele beobachteten seine starke Benehmung, musste er viel Muhe und Not leiden, um Tristan wiederzufinden und er reiste nach Cornwall, wo er Tristan fand und seine Geschichte erklärte, Rual war ein gebildeter Mann, Rual war ein Mitglied des Bürgertums, Rual hat Tristan angenommen, Tristan angenommen er hatte viele Sorgen, als Tristan entführt wurde, er reiste nach Cornwall, wo er Tristan fand und seine Geschichte erklärte und war aussieht als ein informierter Mann, Rual arbeteit als ein Handler, Rual erlaubt und hilft Tristan Sprachen lernen, Rual erlaubt und hilft Tristan die Welt verstehen, Rual erlaubt und hilft Tristan reisen