Warning:
JavaScript is turned OFF. None of the links on this page will work until it is reactivated.
If you need help turning JavaScript On, click here.
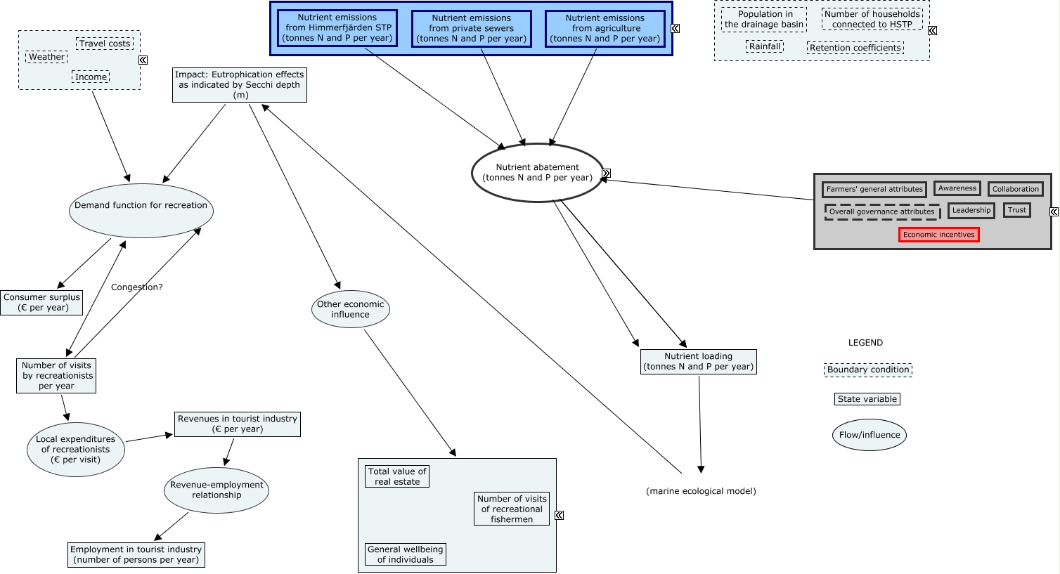
Den här kartan innehåller information om: Overall_economic_social_Berlin, Revenues in tourist industry (€ per year) Revenue-employment relationship Employment in tourist industry (number of persons per year), Number of visits by recreationists per year Local expenditures of recreationists (€ per visit) Revenues in tourist industry (€ per year), Nutrient loading (tonnes N and P per year) (marine ecological model) Impact: Eutrophication effects as indicated by Secchi depth (m), Impact: Eutrophication effects as indicated by Secchi depth (m) Demand function for recreation Number of visits by recreationists per year, Number of visits by recreationists per year Demand function for recreation Consumer surplus (€ per year), Nutrient emissions from agriculture (tonnes N and P per year) Participation function (wetland and riparian zones) Nutrient loading (tonnes N and P per year), Impact: Eutrophication effects as indicated by Secchi depth (m) Other economic influence Other economic state variables, Nutrient emissions from Himmerfjärden STP (tonnes N and P per year) Abatement function STP Nutrient loading (tonnes N and P per year), Boundary conditions for recreational demand Demand function for recreation Consumer surplus (€ per year), Nutrient emissions from private sewers (tonnes N and P per year) Abatement function private sewers Nutrient loading (tonnes N and P per year), Boundary conditions for recreational demand Demand function for recreation Number of visits by recreationists per year, Governance structure and social arrangements Participation function (wetland and riparian zones) Nutrient loading (tonnes N and P per year), Impact: Eutrophication effects as indicated by Secchi depth (m) Demand function for recreation Consumer surplus (€ per year)