Warning:
JavaScript is turned OFF. None of the links on this page will work until it is reactivated.
If you need help turning JavaScript On, click here.
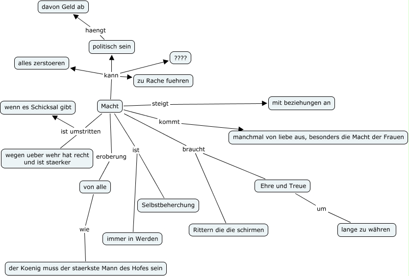
This Concept Map, created with IHMC CmapTools, has information related to: Macht, Macht ist immer in Werden, von alle wie der Koenig muss der staerkste Mann des Hofes sein, Macht eroberung von alle, Macht braucht Ehre und Treue, politisch sein haengt davon Geld ab, Macht kann alles zerstoeren, Macht ist Selbstbeherchung, Macht kann ????, Macht braucht Rittern die die schirmen, Macht ist umstritten wegen ueber wehr hat recht und ist staerker, Macht kann zu Rache fuehren, Macht kann politisch sein, Macht steigt mit beziehungen an, Ehre und Treue um lange zu währen, Macht ist umstritten wenn es Schicksal gibt, Macht kommt manchmal von liebe aus, besonders die Macht der Frauen