Warning:
JavaScript is turned OFF. None of the links on this page will work until it is reactivated.
If you need help turning JavaScript On, click here.
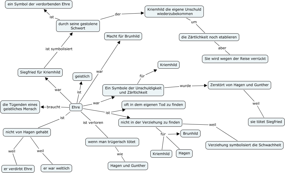
This Concept Map, created with IHMC CmapTools, has information related to: Ehre, Siegfried für Kriemhild ist symbolisiert durch seine gestolene Schwert, nicht in der Verziehung zu finden weil Verziehung symbolisiert die Schwachheit, Ein Symbole der Unschuldigkeit und Zärltichkeit wurde Zerstört von Hagen und Gunther, Ehre ist nicht in der Verziehung zu finden, Ehre braucht die Tügenden eines geistliches Mensch, wenn man trügerisch tötet wie Hagen und Gunther, nicht in der Verziehung zu finden für Brunhild, Ehre war Macht für Brunhild, Ehre war Siegfried für Kriemhild, durch seine gestolene Schwert ist ein Symbol der verdorbenden Ehre, Ein Symbole der Unschuldigkeit und Zärltichkeit für Kriemhild, Ehre ist verloren wenn man trügerisch tötet, Ehre ist nicht von Hagen gehabt, Kriemhild die eigene Unschuld wiederzubekommen um die Zärtlichkeit noch etablieren, Ehre war Ein Symbole der Unschuldigkeit und Zärltichkeit, nicht in der Verziehung zu finden für Hagen, durch seine gestolene Schwert der Kriemhild die eigene Unschuld wiederzubekommen, Zerstört von Hagen und Gunther weil sie tötet Siegfried, Ehre ist oft in dem eigenen Tod zu finden, die Zärtlichkeit noch etablieren aber Sie wird wegen der Reise verrückt