Warning:
JavaScript is turned OFF. None of the links on this page will work until it is reactivated.
If you need help turning JavaScript On, click here.
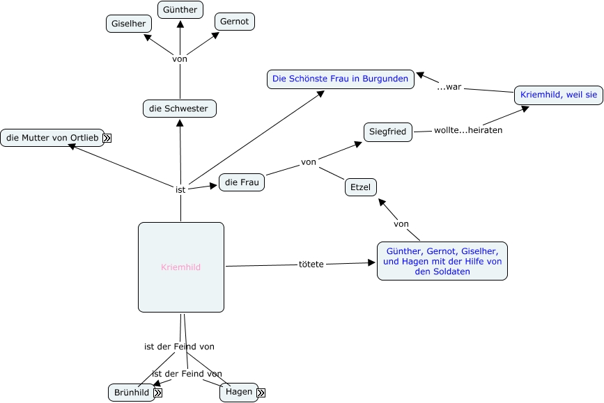
This Concept Map, created with IHMC CmapTools, has information related to: Kriemhild, Kriemhild tötete Günther, Gernot, Giselher, und Hagen mit der Hilfe von den Soldaten, Brünhild hasst sie, denn... sie ist so herrlich, Brünhild ist wild, die Schwester von Günther, Kriemhild ist Ortlieb, Kriemhild, weil sie ...war Die Schönste Frau in Burgunden, Kriemhild ist der Feind von Brünhild, Ortlieb ist der Sohn von Etzel, die Frau von Siegfried, Kriemhild ist die Frau, Brünhild ist mächtiger als irgendjemand, die Schwester von Giselher, von Hagen getötet wurde Ortlieb, Kriemhild ist Die Schönste Frau in Burgunden, die Frau von Etzel, Brünhild hasst sie, denn... Kriemhild sagt, daß ihr Siegfried stärker als Günther war, Hagen hat...getötet Siegfried, weil er dachte, dass er Brunhild entehrt hat. Er glaubte auch, dass Siegfried eine Bedrohung der Reich war., Kriemhild ist der Feind von Hagen, Günther, Gernot, Giselher, und Hagen mit der Hilfe von den Soldaten von Etzel, Kriemhild ist der Feind von Brünhild