Warning:
JavaScript is turned OFF. None of the links on this page will work until it is reactivated.
If you need help turning JavaScript On, click here.
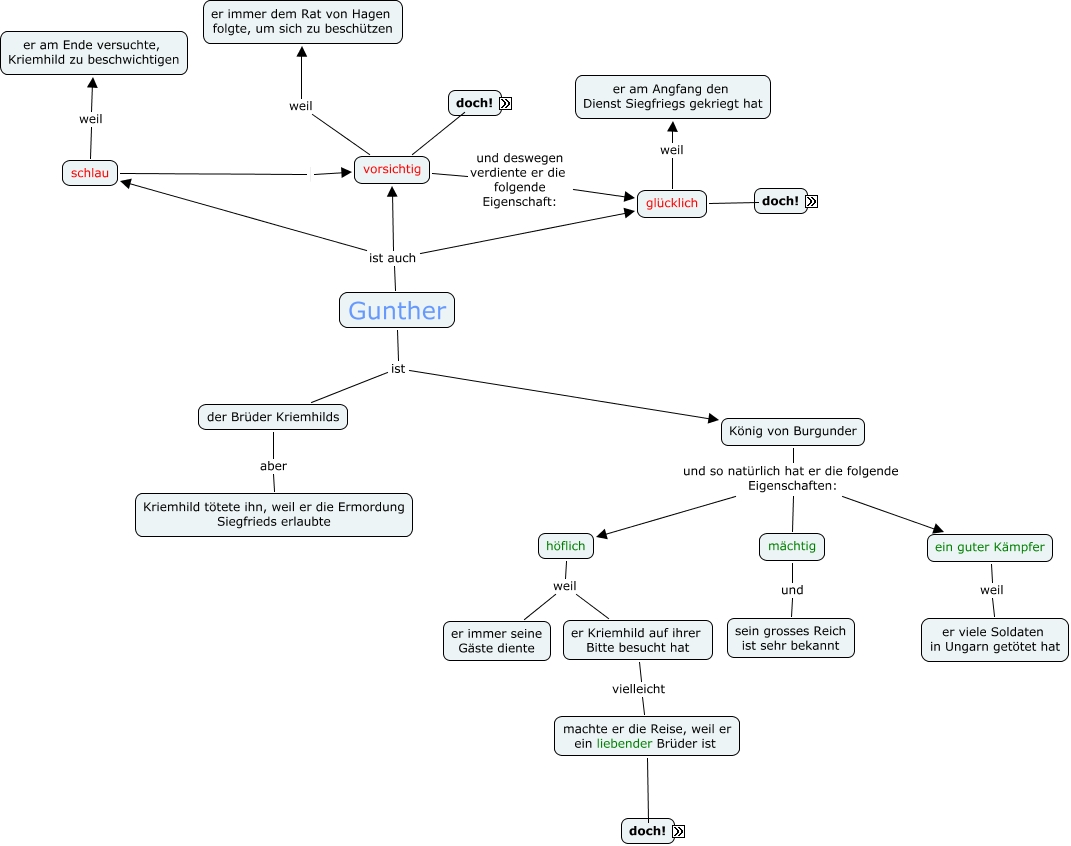
This Concept Map, created with IHMC CmapTools, has information related to: Gunther, Gunther ist der Brüder Kriemhilds, glücklich weil er am Angfang den Dienst Siegfriegs gekriegt hat, der Brüder Kriemhilds aber Kriemhild tötete ihn, weil er die Ermordung Siegfrieds erlaubte, vorsichtig weil er immer dem Rat von Hagen folgte, um sich zu beschützen, er Kriemhild auf ihrer Bitte besucht hat vielleicht machte er die Reise, weil er ein liebender Brüder ist, König von Burgunder und so natürlich hat er die folgende Eigenschaften: ein guter Kämpfer, König von Burgunder und so natürlich hat er die folgende Eigenschaften: höflich, hat er so viel Leid seiner Schwester erlaubt? z.B. der Diebstahl von ihrem Schatz, höflich weil er Kriemhild auf ihrer Bitte besucht hat, vorsichtig aber vielleicht war er nicht vorsichtig genug, weil er am Ende ermordet wurde, König von Burgunder und so natürlich hat er die folgende Eigenschaften: mächtig, Gunther ist auch schlau, vorsichtig und deswegen verdiente er die folgende Eigenschaft: glücklich, ein guter Kämpfer weil er viele Soldaten in Ungarn getötet hat, höflich weil er immer seine Gäste diente, Gunther ist auch glücklich, Gunther ist auch vorsichtig, machte er die Reise, weil er ein liebender Brüder ist warum hat er so viel Leid seiner Schwester erlaubt?, schlau weil er am Ende versuchte, Kriemhild zu beschwichtigen, glücklich aber nicht so viel am Ende!