Warning:
JavaScript is turned OFF. None of the links on this page will work until it is reactivated.
If you need help turning JavaScript On, click here.
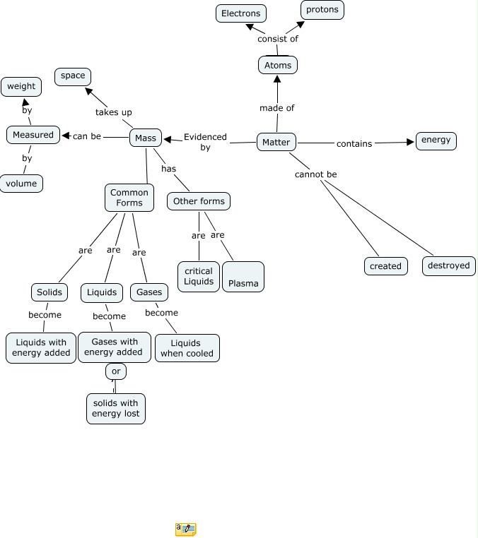
This Concept Map has information related to: Jane Roger m2, Gases become Liquids when cooled, Matter made of ????, Solids become Liquids with energy added, Matter Evidenced by Mass, Common Forms are Gases, Mass has Common Forms, Atoms consist of Electrons, Other forms are critical Liquids, Mass has Other forms, Matter contains energy