Warning:
JavaScript is turned OFF. None of the links on this page will work until it is reactivated.
If you need help turning JavaScript On, click here.
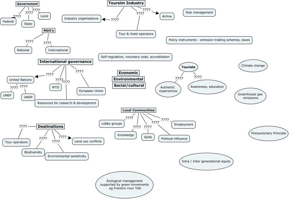
This Concept Map, created with IHMC CmapTools, has information related to: Sustainablility in Tourism Concept Map, Toursim Industry ???? Airline, International governance ???? Resources for research & development, Local Communities ???? Employment, United Nations ???? UNEP, United Nations ???? UNDP, Destinations ???? Environmental sensitivity, Destinations ???? Land use conflicts, Tourists ???? Awareness, education, Toursim Industry ???? Industry organisations, Destinations ???? Tour operators, International governance ???? European Union, Government ???? Local, Local Communities ???? Skills, NGO's ???? International, International governance ???? United Nations, Local Communities ???? Lobby groups, Local Communities ???? Political influence, International governance ???? WTO, Government ???? Federal, NGO's ???? National