WARNING:
JavaScript is turned OFF. None of the links on this concept map will
work until it is reactivated.
If you need help turning JavaScript On, click here.
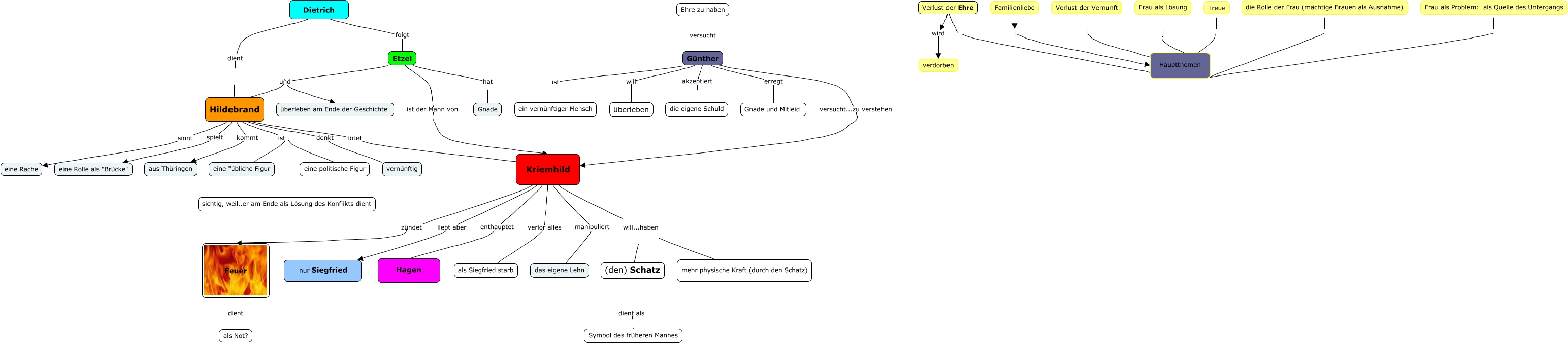
Este Cmap, tiene información relacionada con: Zusammenfassung_7_April, Hildebrand ist eine "übliche Figur, Hildebrand ist eine politische Figur, Hildebrand denkt vernünftig, Günther versucht...zu verstehen Kriemhild, Kriemhild manipuliert das eigene Lehn, Treue Hauptthemen, Familienliebe Hauptthemen, Feuer dient als Not?, Etzel hat Gnade, Etzel und Hildebrand, Hildebrand tötet Kriemhild, Ehre zu haben versucht Günther, Hildebrand kommt aus Thüringen, Verlust der Vernunft Hauptthemen, Hildebrand ist sichtig, weil..er am Ende als Lösung des Konflikts dient, Kriemhild zündet Feuer, Kriemhild will...haben (den) Schatz, Etzel ist der Mann von Kriemhild, Frau als Lösung Hauptthemen, Günther will überleben