Warning:
JavaScript is turned OFF. None of the links on this page will work until it is reactivated.
If you need help turning JavaScript On, click here.
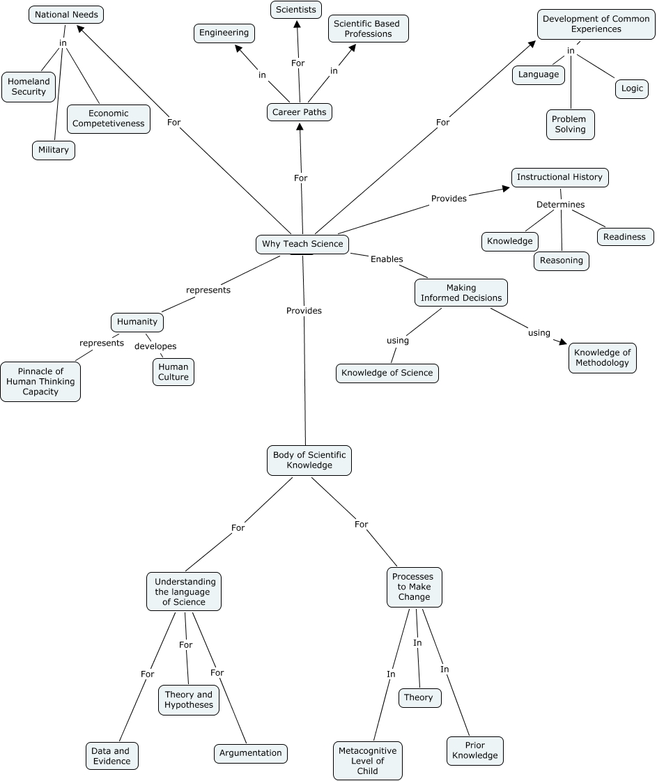
This Concept Map has information related to: Peacock,Rst2, Instructional History Determines Readiness, Career Paths For Scientists, Why Teach Science For Career Paths, Why Teach Science Provides ????, Understanding the language of Science For Theory and Hypotheses, Processes to Make Change In Theory, Development of Common Experiences in Language, Instructional History Determines Reasoning, Career Paths in Engineering, Body of Scientific Knowledge For Understanding the language of Science