Warning:
JavaScript is turned OFF. None of the links on this page will work until it is reactivated.
If you need help turning JavaScript On, click here.
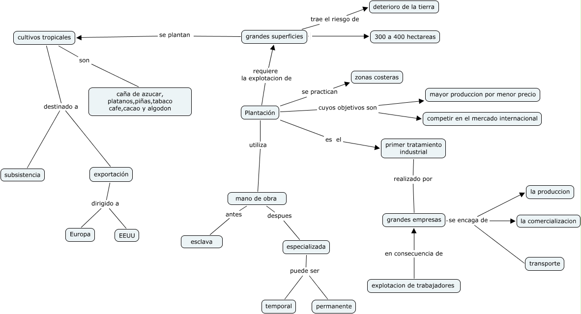
Este mapa conceptual tiene información relacionada a: plantacion-patricio herran y fernando alderete 33, Plantación cuyos objetivos son competir en el mercado internacional, grandes empresas se encaga de transporte, Plantación requiere la explotacion de grandes superficies, mano de obra despues especializada, cultivos tropicales destinado a subsistencia, exportación dirigido a Europa, cultivos tropicales destinado a exportación, cultivos tropicales son caña de azucar, platanos,piñas,tabaco cafe,cacao y algodon, Plantación se practican zonas costeras, exportación dirigido a EEUU