Warning:
JavaScript is turned OFF. None of the links on this page will work until it is reactivated.
If you need help turning JavaScript On, click here.
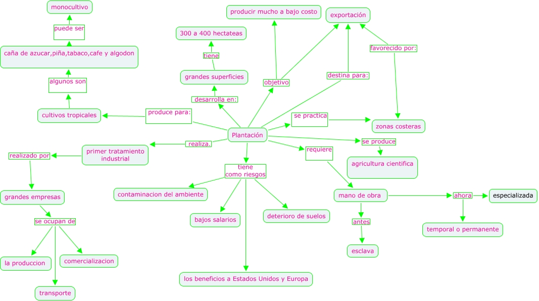
Este mapa conceptual tiene información relacionada a: plantacion victoria torales. yamila peralta.3°3°, Plantación objetivo producir mucho a bajo costo, mano de obra ahora temporal o permanente, Plantación objetivo exportación, Plantación requiere mano de obra, Plantación tiene como riesgos contaminacion del ambiente, Plantación se practica zonas costeras, grandes empresas se ocupan de transporte, Plantación tiene como riesgos bajos salarios, caña de azucar,piña,tabaco,cafe y algodon puede ser monocultivo, Plantación realiza. primer tratamiento industrial