Warning:
JavaScript is turned OFF. None of the links on this page will work until it is reactivated.
If you need help turning JavaScript On, click here.
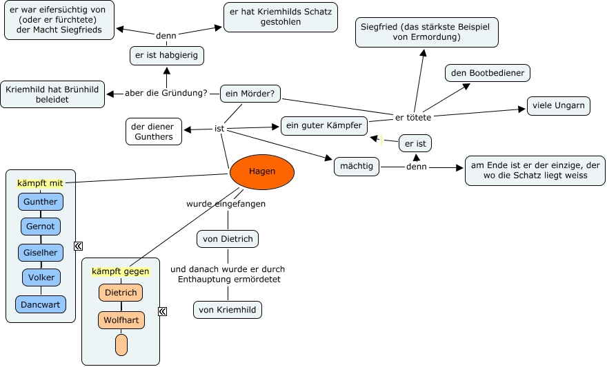
This Concept Map, created with IHMC CmapTools, has information related to: Hagen, mächtig denn er ist, ein Mörder? aber die Gründung? Kriemhild hat Brünhild beleidet, Hagen kämpft mit Gunther, er ist habgierig denn er hat Kriemhilds Schatz gestohlen, ein Mörder? er tötete den Bootbediener, er ist habgierig denn er war eifersüchtig von (oder er fürchtete) der Macht Siegfrieds, ein Mörder? er tötete Siegfried (das stärkste Beispiel von Ermordung), Hagen kämpft mit Volker, ein Mörder? ist ein guter Kämpfer, ein Mörder? aber die Gründung? er ist habgierig, ein guter Kämpfer er tötete viele Ungarn, Hagen kämpft mit Dancwart, von Dietrich und danach wurde er durch Enthauptung ermördetet von Kriemhild, Hagen kämpft mit Gernot, ein Mörder? ist der diener Gunthers, Hagen kämpft gegen, Hagen kämpft gegen Dietrich, ein guter Kämpfer er tötete Siegfried (das stärkste Beispiel von Ermordung), ein Mörder? ist Hagen, Hagen wurde eingefangen von Dietrich