Warning:
JavaScript is turned OFF. None of the links on this page will work until it is reactivated.
If you need help turning JavaScript On, click here.
The Concept Map you are trying to access has information related to:
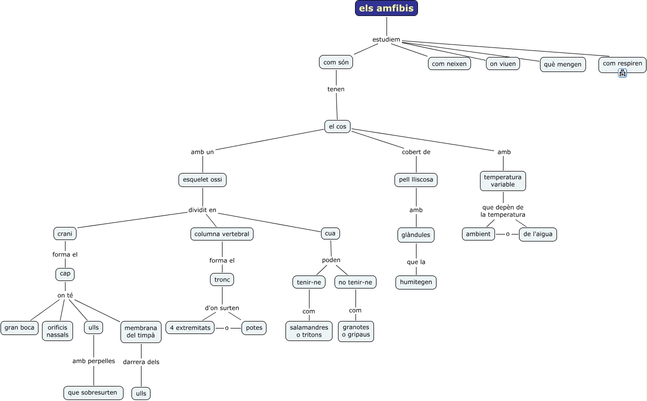
amfibis_1, pell lliscosa amb glàndules, el cos amb temperatura variable, crani forma el cap, temperatura variable que depèn de la temperatura de l'aigua, el cos amb un esquelet ossi, els amfibis estudiem què mengen, cua poden tenir-ne, cap on té orificis nassals, membrana del timpà darrera dels ulls, glàndules que la humitegen