Warning:
JavaScript is turned OFF. None of the links on this page will work until it is reactivated.
If you need help turning JavaScript On, click here.
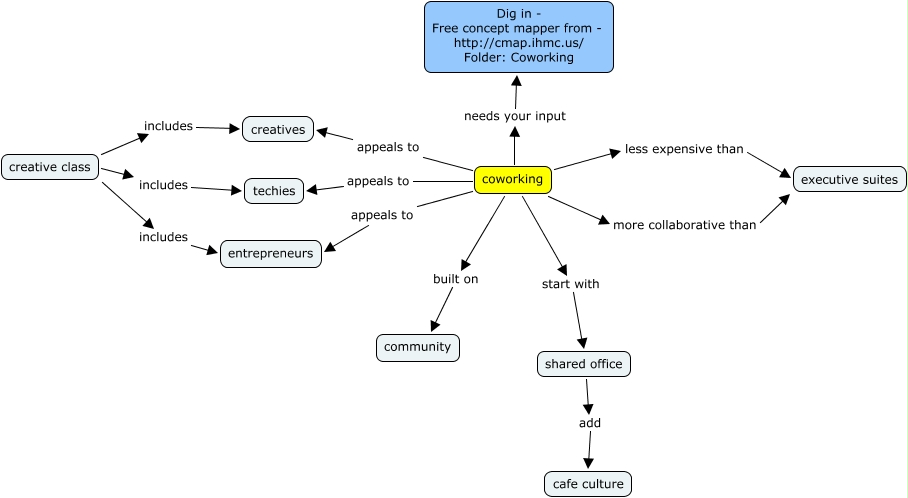
This Concept Map, created with IHMC CmapTools, has information related to: What_is_Coworking, creative class includes techies, coworking more collaborative than executive suites, coworking needs your input Dig in - Free concept mapper from - http://cmap.ihmc.us/ Folder: Coworking, coworking appeals to creatives, coworking start with shared office, creative class includes creatives, shared office add cafe culture, coworking less expensive than executive suites, coworking built on community, coworking appeals to techies, coworking appeals to entrepreneurs, creative class includes entrepreneurs