Warning:
JavaScript is turned OFF. None of the links on this page will work until it is reactivated.
If you need help turning JavaScript On, click here.
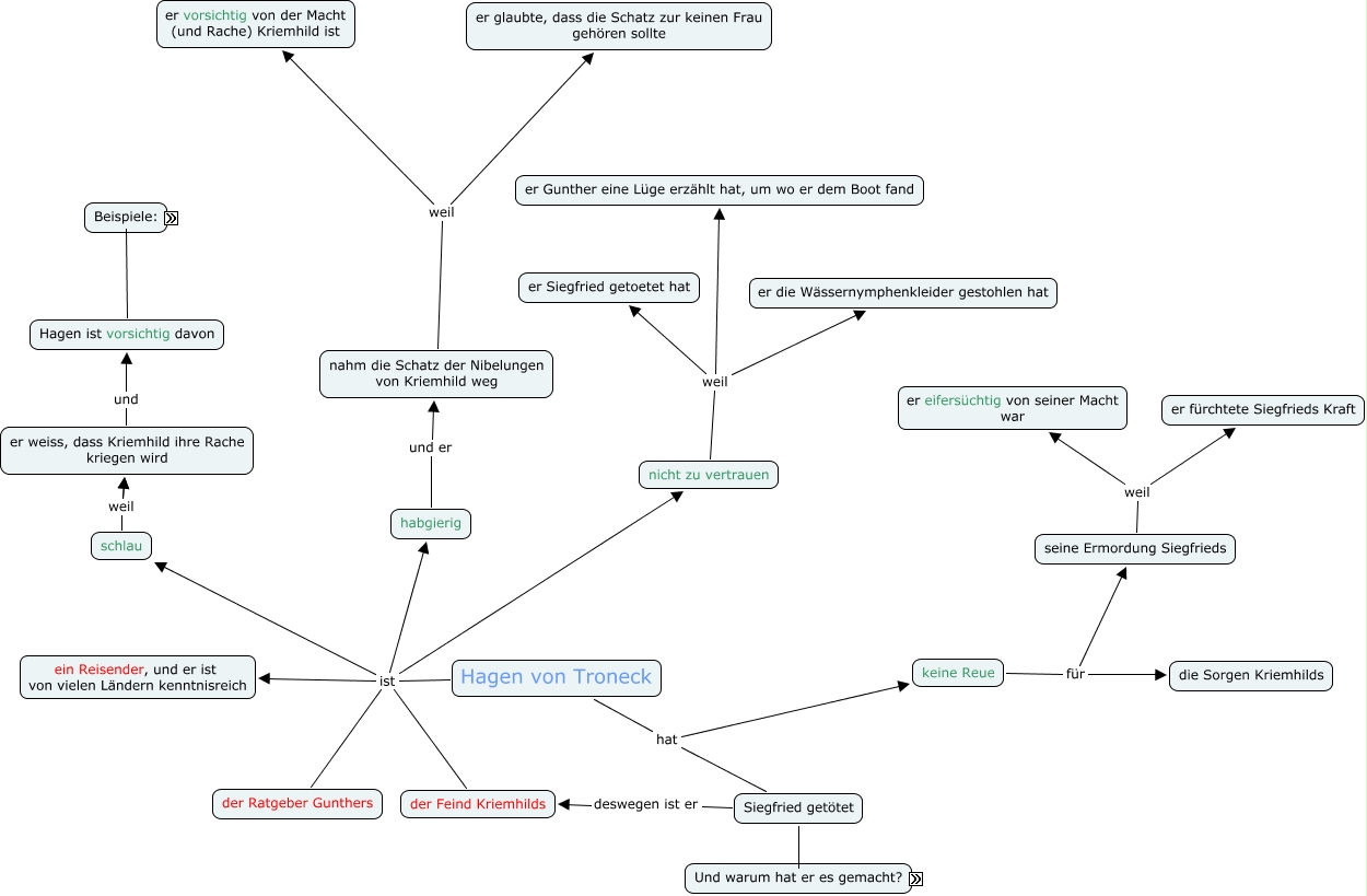
This Concept Map, created with IHMC CmapTools, has information related to: Hagen von Troneck, er wartete eine lange Weile, Etzels Angebotene wegzuschicken in Hoffnungen, dass Kriemhild keinen Angriff vorbereiten konnte, Hagen von Troneck ist nicht zu vertrauen, Hagen von Troneck ist ein Reisender, und er ist von vielen Ländern kenntnisreich, Hagen von Troneck hat Siegfried getötet, Siegfried getötet weil Siegfried Brünhild betrügt hat, schlau weil er weiss, dass Kriemhild ihre Rache kriegen wird, seine Ermordung Siegfrieds weil er eifersüchtig von seiner Macht war, keine Reue für seine Ermordung Siegfrieds, Siegfried getötet weil Siegfried Brünhilds Ring gestolen hat, Hagen von Troneck hat keine Reue, er weiss, dass Kriemhild ihre Rache kriegen wird und Hagen ist vorsichtig davon, nahm die Schatz der Nibelungen von Kriemhild weg weil er vorsichtig von der Macht (und Rache) Kriemhild ist, nahm die Schatz der Nibelungen von Kriemhild weg weil er glaubte, dass die Schatz zur keinen Frau gehören sollte, Siegfried getötet weil Siegfried und Kriemhild Brünhild beleidigten, Hagen von Troneck ist schlau, nicht zu vertrauen weil er Gunther eine Lüge erzählt hat, um wo er dem Boot fand, habgierig und er nahm die Schatz der Nibelungen von Kriemhild weg, keine Reue für die Sorgen Kriemhilds, Hagen von Troneck ist der Ratgeber Gunthers, Hagen von Troneck ist der Feind Kriemhilds