Warning:
JavaScript is turned OFF. None of the links on this page will work until it is reactivated.
If you need help turning JavaScript On, click here.
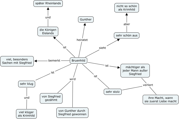
This Concept Map, created with IHMC CmapTools, has information related to: Bruenhild, sehr stolz verliert ihre Macht, wann sie zuerst Liebe macht, Bruenhild ist die Königen Eislands, mächtiger als jeder Mann außer Siegfried verliert ihre Macht, wann sie zuerst Liebe macht, Bruenhild sieht sehr schön aus, sehr klug und viel klüger als Krimhild, Bruenhild bemerkt viel, besonders Sachen mit Siegfried, Bruenhild ist mächtiger als jeder Mann außer Siegfried, Bruenhild heiratet Gunther, Bruenhild wird von Siegfried gezähmt, Bruenhild ist sehr stolz, Bruenhild ist sehr klug, sehr schön aus aber nicht so schön als Krimhild, die Königen Eislands und später Rheinlands, Bruenhild wird von Gunther durch Siegfried gewonnen