Warning:
JavaScript is turned OFF. None of the links on this page will work until it is reactivated.
If you need help turning JavaScript On, click here.
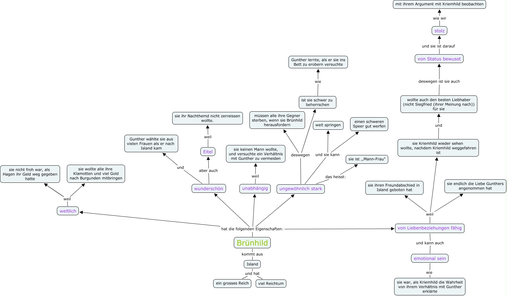
This Concept Map, created with IHMC CmapTools, has information related to: Bruenhild, sie Kriemhild wieder sehen wollte, nachdem Kriemhild weggefahren ist und wollte auch den besten Liebhaber (nicht Siegfried (ihrer Meinung nach)) für sie, wunderschön aber auch Eitel, stolz wie wir mit ihrem Argument mit Kriemhild beobachten, ungewöhnlich stark deswegen müssen alle ihre Gegner sterben, wenn sie Brünhild herausfordern, ungewöhnlich stark das heisst: sie ist ,,Mann-Frau", Brünhild hat die folgenden Eigenschaften: unabhängig, von Liebenbeziehungen fähig weil sie ihren Freundabschied in Island geboten hat, unabhängig weil sie keinen Mann wollte, und versuchte ein Verhältnis mit Gunther zu vermeiden, Island und hat ein grosses Reich, weltlich weil sie nicht froh war, als Hagen ihr Geld weg gegeben hatte, Brünhild kommt aus Island, Brünhild hat die folgenden Eigenschaften: von Liebenbeziehungen fähig, Brünhild hat die folgenden Eigenschaften: ungewöhnlich stark, ungewöhnlich stark und sie kann einen schweren Speer gut werfen, Eitel weil sie ihr Nachthemd nicht zerreissen wollte., von Status bewusst und sie ist darauf stolz, Brünhild hat die folgenden Eigenschaften: wunderschön, von Liebenbeziehungen fähig weil sie Kriemhild wieder sehen wollte, nachdem Kriemhild weggefahren ist, weltlich weil sie nicht froh war, als Hagen ihr Geld weg gegeben hatte, weltlich weil sie wollte alle ihre Klamotten und viel Gold nach Burgunden mitbringen