Warning:
JavaScript is turned OFF. None of the links on this page will work until it is reactivated.
If you need help turning JavaScript On, click here.
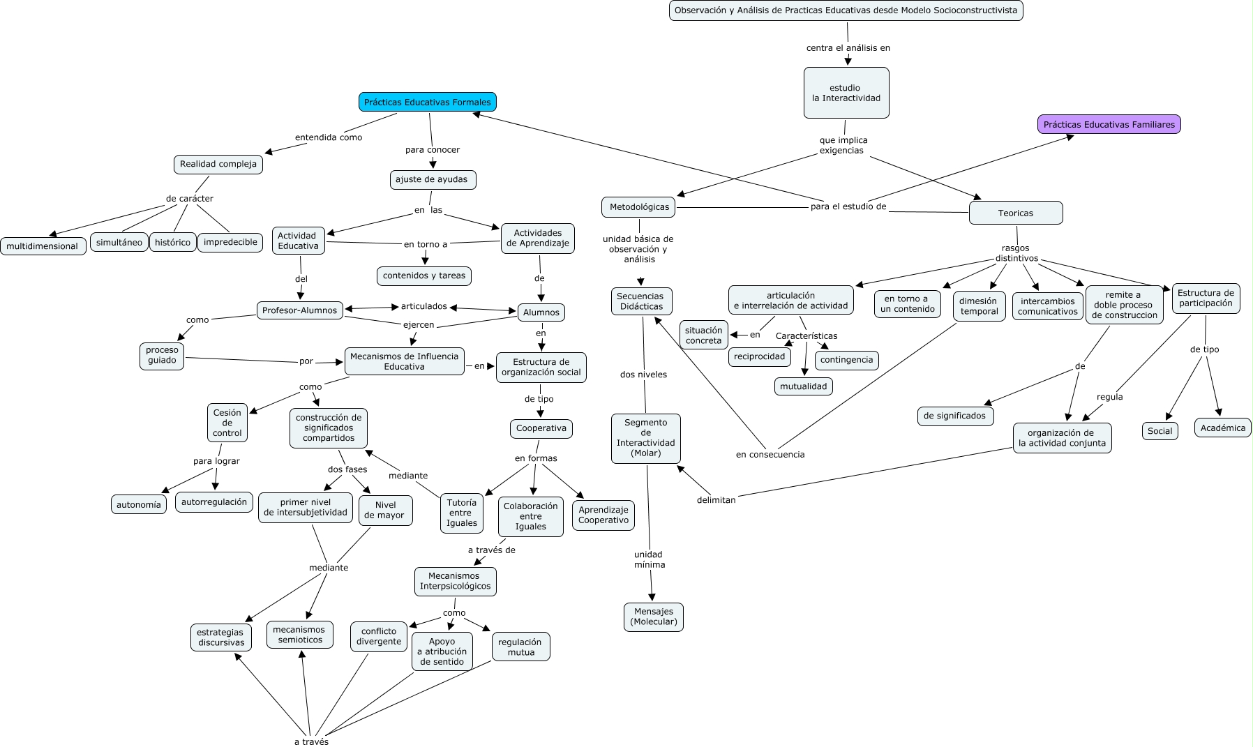
Este mapa conceptual tiene información relacionada a: NT2, Teoricas rasgos distintivos remite a doble proceso de construccion, Mecanismos de Influencia Educativa como construcción de significados compartidos, Secuencias Didácticas dos niveles Segmento de Interactividad (Molar), Estructura de participación regula organización de la actividad conjunta, Actividades de Aprendizaje en torno a contenidos y tareas, construcción de significados compartidos dos fases Nivel de mayor, Estructura de participación de tipo Académica, Realidad compleja de carácter histórico, Actividades de Aprendizaje de Alumnos, Estructura de participación de tipo Social, Prácticas Educativas Formales para conocer ajuste de ayudas, articulación e interrelación de actividad Características reciprocidad, Teoricas rasgos distintivos intercambios comunicativos, estudio la Interactividad que implica exigencias Metodológicas, Teoricas rasgos distintivos en torno a un contenido, Profesor-Alumnos ejercen Mecanismos de Influencia Educativa, conflicto divergente a través mecanismos semioticos, Nivel de mayor mediante mecanismos semioticos, Cesión de control para lograr autonomía, Teoricas para el estudio de Prácticas Educativas Familiares