WARNING:
JavaScript is turned OFF. None of the links on this concept map will
work until it is reactivated.
If you need help turning JavaScript On, click here.
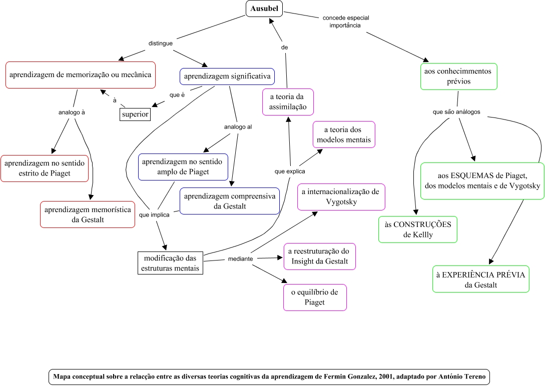
Esse mapa conceitual, produzido no IHMC CmapTools, tem a informação relacionada a: Ausubel Teorias, aprendizagem de memorização ou mecânica analogo à aprendizagem no sentido estrito de Piaget, aprendizagem no sentido amplo de Piaget que implica modificação das estruturas mentais, aprendizagem significativa que é superior, aprendizagem significativa que implica modificação das estruturas mentais, modificação das estruturas mentais mediante a reestruturação do Insight da Gestalt, aos conhecimmentos prévios que são análogos às CONSTRUÇÕES de Kellly, modificação das estruturas mentais que explica a teoria da assimilação, a teoria da assimilação de Ausubel, aprendizagem significativa analogo al aprendizagem compreensiva da Gestalt, modificação das estruturas mentais mediante o equilíbrio de Piaget, superior à aprendizagem de memorização ou mecânica, modificação das estruturas mentais mediante a internacionalização de Vygotsky, Ausubel concede especial importância aos conhecimmentos prévios, aprendizagem de memorização ou mecânica analogo à aprendizagem memorística da Gestalt, aos conhecimmentos prévios que são análogos à EXPERIÊNCIA PRÉVIA da Gestalt, aprendizagem significativa analogo al aprendizagem no sentido amplo de Piaget, aprendizagem compreensiva da Gestalt que implica modificação das estruturas mentais, modificação das estruturas mentais que explica a teoria dos modelos mentais, Ausubel distingue aprendizagem de memorização ou mecânica, Ausubel distingue aprendizagem significativa