Warning:
JavaScript is turned OFF. None of the links on this page will work until it is reactivated.
If you need help turning JavaScript On, click here.
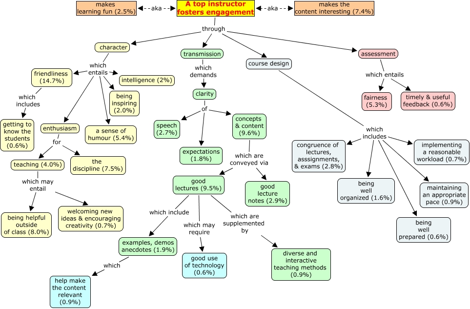
This Concept Map, created with IHMC CmapTools, has information related to: RMP, examples, demos anecdotes (1.9%) which help make the content relevant (0.9%), good lectures (9.5%) which are supplemented by diverse and interactive teaching methods (0.9%), course design which includes being well organized (1.6%), teaching (4.0%) which may entail being helpful outside of class (8.0%), character which entails being inspiring (2.0%), teaching (4.0%) which may entail welcoming new ideas & encouraging creativity (0.7%), character which entails friendliness (14.7%), A top instructor fosters engagement through assessment, A top instructor fosters engagement through course design, concepts & content (9.6%) which are conveyed via good lectures (9.5%), A top instructor fosters engagement through transmission, concepts & content (9.6%) which are conveyed via good lecture notes (2.9%), A top instructor fosters engagement through character, character which entails a sense of humour (5.4%), character which entails enthusiasm, transmission which demands clarity, assessment which entails timely & useful feedback (0.6%), enthusiasm for teaching (4.0%), friendliness (14.7%) which includes getting to know the students (0.6%), course design which includes congruence of lectures, asssignments, & exams (2.8%)