Warning:
JavaScript is turned OFF. None of the links on this page will work until it is reactivated.
If you need help turning JavaScript On, click here.
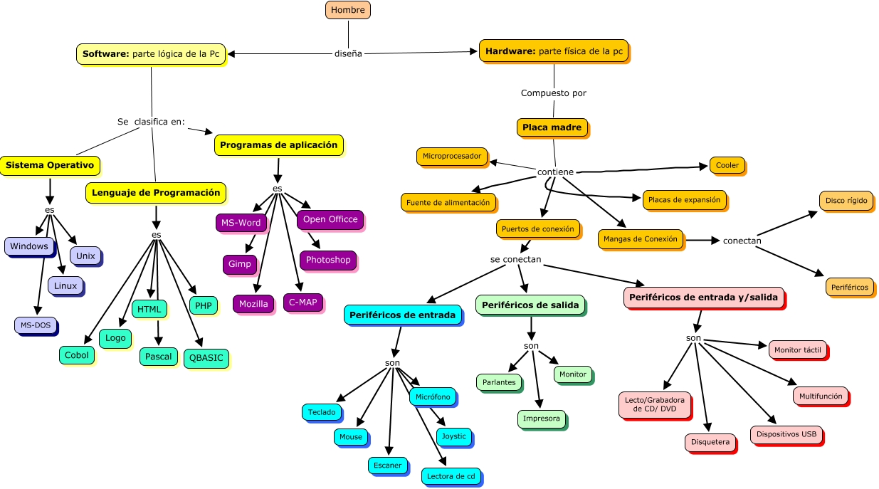
Este mapa conceptual tiene información relacionada a: Hardware&Software, Programas de aplicación es Open Officce, Hombre diseña Software: parte lógica de la Pc, Lenguaje de Programación es Pascal, Lenguaje de Programación es PHP, Periféricos de entrada son Escaner, Placa madre contiene Fuente de alimentación, Software: parte lógica de la Pc Se clasifica en: Lenguaje de Programación, Periféricos de entrada y/salida son Multifunción, Periféricos de entrada son Lectora de cd, Lenguaje de Programación es Cobol