Warning:
JavaScript is turned OFF. None of the links on this page will work until it is reactivated.
If you need help turning JavaScript On, click here.
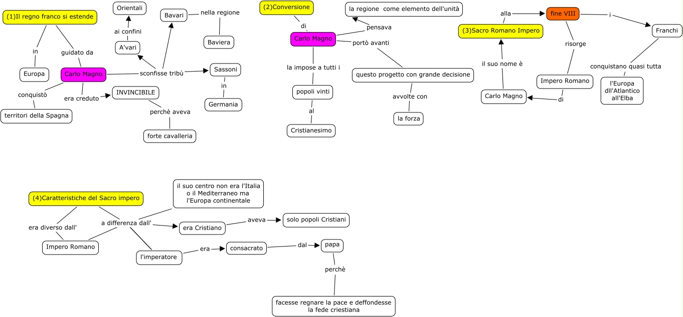
Questa Cmap, creata con IHMC CmapTools, contiene informazioni relative a: 2 Il regno Franco si estende in Europa, (1)Il regno franco si estende guidato da Carlo Magno, Carlo Magno era creduto INVINCIBILE, consacrato dal papa, Bavari nella regione Baviera, A'vari ai confini Orientali, (4)Caratteristiche del Sacro impero a differenza dall' era Cristiano, (2)Conversione di Carlo Magno, papa perchè facesse regnare la pace e deffondesse la fede criestiana, era Cristiano aveva solo popoli Cristiani, Carlo Magno portò avanti questo progetto con grande decisione, (3)Sacro Romano Impero alla fine VIII, il suo centro non era l'Italia o il Mediterraneo ma l'Europa continentale a differenza dall' l'imperatore, fine VIII i Franchi, Carlo Magno sconfisse tribù Bavari, il suo centro non era l'Italia o il Mediterraneo ma l'Europa continentale a differenza dall' Impero Romano, l'imperatore era consacrato, Impero Romano di Carlo Magno, (4)Caratteristiche del Sacro impero a differenza dall' l'imperatore, Franchi conquistano quasi tutta l'Europa dll'Atlantico all'Elba, popoli vinti al Cristianesimo