Warning:
JavaScript is turned OFF. None of the links on this page will work until it is reactivated.
If you need help turning JavaScript On, click here.
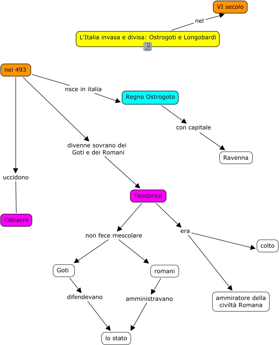
Questa Cmap, creata con IHMC CmapTools, contiene informazioni relative a: 5 L'Italia invasa e divisa=Ostrogoti e Longobardi, nel 493 divenne sovrano dei Goti e dei Romani Teodorico, Teodorico era colto, Teodorico era ammiratore della civiltà Romana, romani amministravano lo stato, L'Italia invasa e divisa: Ostrogoti e Longobardi nel VI secolo, nel 493 nsce in italia Regno Ostrogoto, Teodorico non fece mescolare romani, Teodorico non fece mescolare Goti, Regno Ostrogoto con capitale Ravenna, nel 493 uccidono Odoacre, Goti difendevano lo stato