Warning:
JavaScript is turned OFF. None of the links on this page will work until it is reactivated.
If you need help turning JavaScript On, click here.
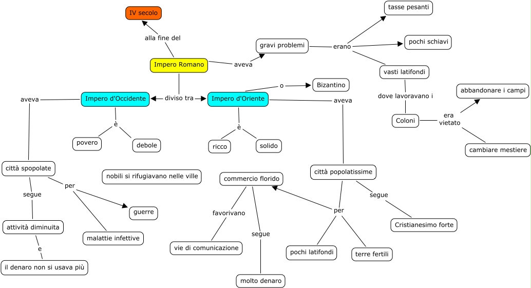
Questa Cmap, creata con IHMC CmapTools, contiene informazioni relative a: 1 Impero romano diviso, Impero Romano diviso tra Impero d'Oriente, Impero d'Oriente è solido, città popolatissime segue Cristianesimo forte, gravi problemi erano tasse pesanti, Coloni era vietato abbandonare i campi, commercio florido favorivano vie di comunicazione, Impero d'Occidente aveva città spopolate, Coloni era vietato cambiare mestiere, città popolatissime per terre fertili, gravi problemi erano pochi schiavi, città popolatissime per commercio florido, Impero Romano aveva gravi problemi, città spopolate per malattie infettive, Impero d'Oriente è ricco, Impero d'Occidente è debole, vasti latifondi dove lavoravano i Coloni, Impero d'Occidente è povero, Impero d'Oriente aveva città popolatissime, commercio florido segue molto denaro, attività diminuita e il denaro non si usava più