Warning:
JavaScript is turned OFF. None of the links on this page will work until it is reactivated.
If you need help turning JavaScript On, click here.
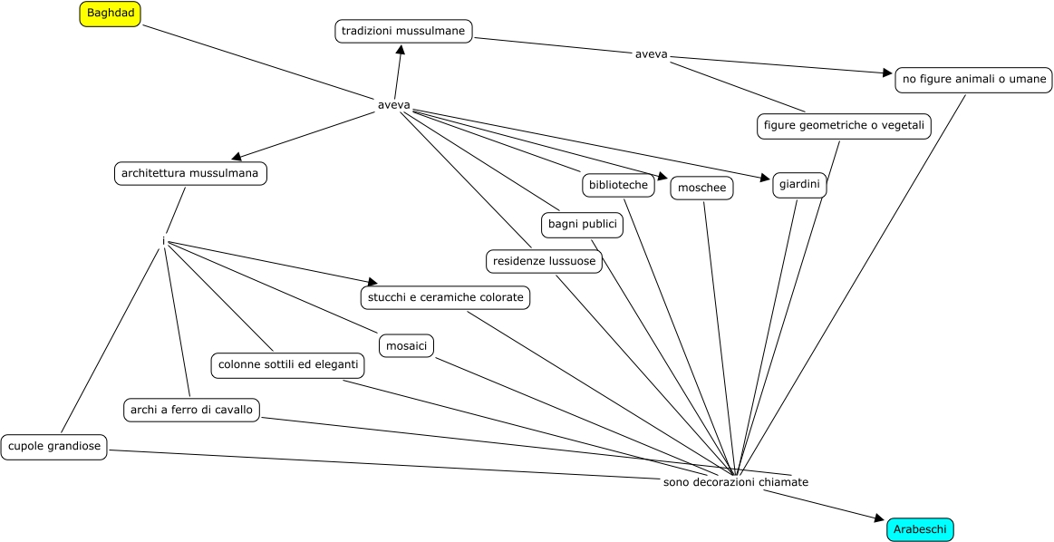
Questa Cmap, creata con IHMC CmapTools, contiene informazioni relative a: 14 L'architettura e l'arte Araba presentano caratteristiche originali, mosaici sono decorazioni chiamate Arabeschi, Baghdad aveva architettura mussulmana, biblioteche sono decorazioni chiamate Arabeschi, architettura mussulmana i cupole grandiose, tradizioni mussulmane aveva figure geometriche o vegetali, Baghdad aveva tradizioni mussulmane, Baghdad aveva giardini, moschee sono decorazioni chiamate Arabeschi, giardini sono decorazioni chiamate Arabeschi, architettura mussulmana i colonne sottili ed eleganti, Baghdad aveva residenze lussuose, cupole grandiose sono decorazioni chiamate Arabeschi, bagni publici sono decorazioni chiamate Arabeschi, architettura mussulmana i stucchi e ceramiche colorate, Baghdad aveva bagni publici, stucchi e ceramiche colorate sono decorazioni chiamate Arabeschi, Baghdad aveva biblioteche, no figure animali o umane sono decorazioni chiamate Arabeschi, figure geometriche o vegetali sono decorazioni chiamate Arabeschi, colonne sottili ed eleganti sono decorazioni chiamate Arabeschi