Warning:
JavaScript is turned OFF. None of the links on this page will work until it is reactivated.
If you need help turning JavaScript On, click here.
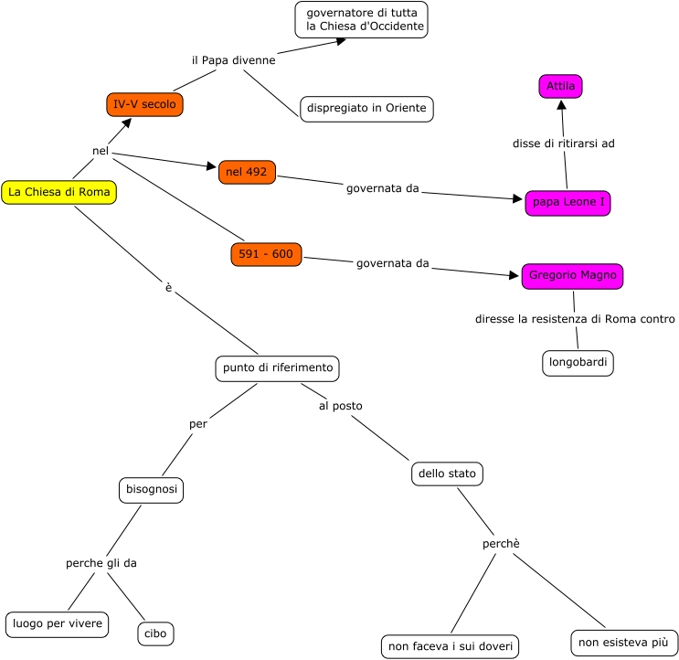
Questa Cmap, creata con IHMC CmapTools, contiene informazioni relative a: 6 La Chiesa Romana, IV-V secolo il Papa divenne dispregiato in Oriente, La Chiesa di Roma nel nel 492, papa Leone I disse di ritirarsi ad Attila, Gregorio Magno diresse la resistenza di Roma contro longobardi, La Chiesa di Roma nel IV-V secolo, dello stato perchè non esisteva più, IV-V secolo il Papa divenne governatore di tutta la Chiesa d'Occidente, 591 - 600 governata da Gregorio Magno, punto di riferimento per bisognosi, punto di riferimento al posto dello stato, La Chiesa di Roma è punto di riferimento, nel 492 governata da papa Leone I, bisognosi perche gli da luogo per vivere, bisognosi perche gli da cibo, dello stato perchè non faceva i sui doveri, La Chiesa di Roma nel 591 - 600