Warning:
JavaScript is turned OFF. None of the links on this page will work until it is reactivated.
If you need help turning JavaScript On, click here.
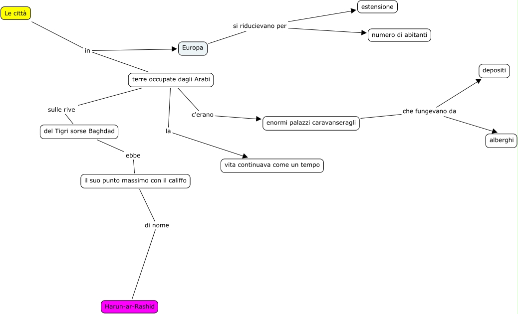
Questa Cmap, creata con IHMC CmapTools, contiene informazioni relative a: 13 ... E fioriscono le città, il suo punto massimo con il califfo di nome Harun-ar-Rashid, del Tigri sorse Baghdad ebbe il suo punto massimo con il califfo, Europa si riducievano per numero di abitanti, enormi palazzi caravanseragli che fungevano da alberghi, terre occupate dagli Arabi la vita continuava come un tempo, Le città in terre occupate dagli Arabi, terre occupate dagli Arabi sulle rive del Tigri sorse Baghdad, enormi palazzi caravanseragli che fungevano da depositi, terre occupate dagli Arabi c'erano enormi palazzi caravanseragli, Le città in Europa, Europa si riducievano per estensione