Warning:
JavaScript is turned OFF. None of the links on this page will work until it is reactivated.
If you need help turning JavaScript On, click here.
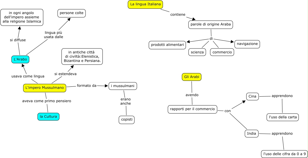
Questa Cmap, creata con IHMC CmapTools, contiene informazioni relative a: 11 La civiltà Islamica, parole di origine Araba di commercio, L'impero Mussulmano usava come lingua L'Arabo, L'Arabo si diffuse in ogni angolo dell'impero assieme alla religione Islamica, Gli Arabi avendo rapporti per il commercio, L'impero Mussulmano formato da i mussulmani, L'impero Mussulmano si estendeva in antiche città di civiltà:Elenistica, Bizantina e Persiana., rapporti per il commercio con India, rapporti per il commercio con Cina, i mussulmani erano anche copisti, parole di origine Araba di prodotti alimentari, India apprendono l'uso delle cifra da 0 a 9, parole di origine Araba di scienza, L'impero Mussulmano aveva come primo pensiero la Cultura, La lingua Italiana contiene parole di origine Araba, Cina apprendono l'uso della carta, L'Arabo lingua più usata dalle persone colte, parole di origine Araba di navigazione