Warning:
JavaScript is turned OFF. None of the links on this page will work until it is reactivated.
If you need help turning JavaScript On, click here.
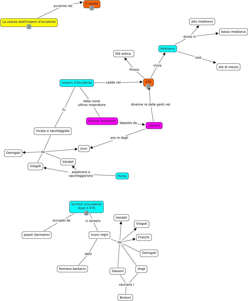
Questa Cmap, creata con IHMC CmapTools, contiene informazioni relative a: 3 La caduta dell'impero d'occidente, nuovi regni dei Sassoni, invaso e saccheggiato da Ostrogoti, territori d'occidente dopo il 476 vi sorsero nuovi regni, Odoacre divenne re delle genti nel 476, nuovi regni dei Visigoti, Roma assalirono e saccheggiarono Vandali, nuovi regni dei Ostrogoti, 476 inizia Medioevo, Impero d'Occidente cadde nel 476, nuovi regni dei Vandali, Medioevo diviso in basso medioevo, nuovi regni dei Angli, Impero d'Occidente ebbe come ultimo imperatore Romolo Augustolo, Angli cacciano i Bretoni, Roma assalirono e saccheggiarono Visigoti, Romolo Augustolo deposto da Odoacre, nuovi regni dei Franchi, invaso e saccheggiato da Visigoti, Odoacre era re degli Unni, Medioevo diviso in alto medioevo