Warning:
JavaScript is turned OFF. None of the links on this page will work until it is reactivated.
If you need help turning JavaScript On, click here.
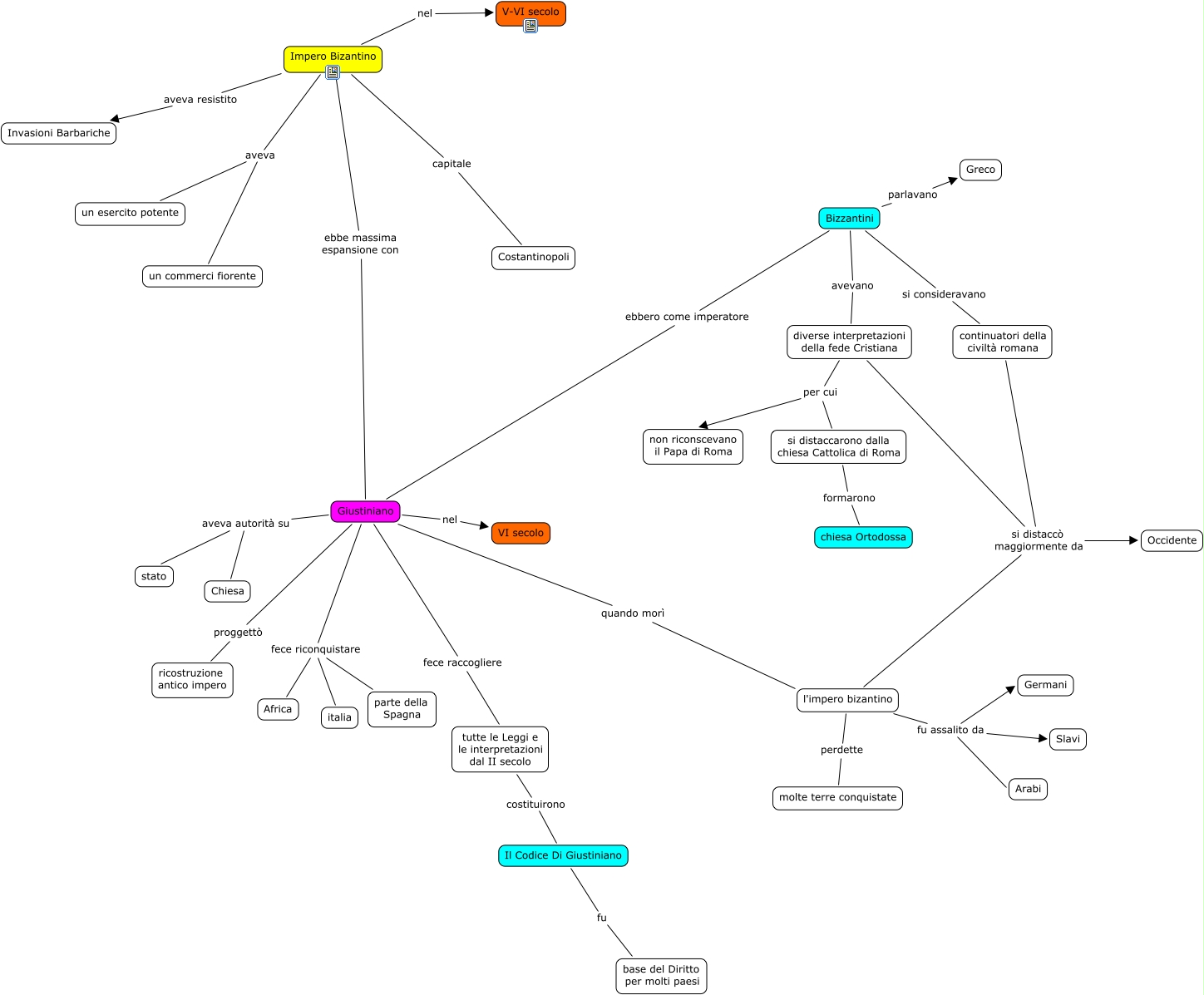
Questa Cmap, creata con IHMC CmapTools, contiene informazioni relative a: 4 Impero Bizantino, Impero Bizantino aveva un commerci fiorente, l'impero bizantino perdette molte terre conquistate, l'impero bizantino si distaccò maggiormente da Occidente, Giustiniano proggettò ricostruzione antico impero, Giustiniano fece riconquistare italia, Bizzantini si consideravano continuatori della civiltà romana, Bizzantini ebbero come imperatore Giustiniano, Impero Bizantino capitale Costantinopoli, diverse interpretazioni della fede Cristiana si distaccò maggiormente da Occidente, tutte le Leggi e le interpretazioni dal II secolo costituirono Il Codice Di Giustiniano, Giustiniano nel VI secolo, Impero Bizantino aveva resistito Invasioni Barbariche, Impero Bizantino aveva un esercito potente, Giustiniano aveva autorità su stato, l'impero bizantino fu assalito da Germani, Giustiniano quando morì l'impero bizantino, Giustiniano fece riconquistare Africa, Giustiniano aveva autorità su Chiesa, diverse interpretazioni della fede Cristiana per cui non riconscevano il Papa di Roma, Giustiniano fece riconquistare parte della Spagna