Warning:
JavaScript is turned OFF. None of the links on this page will work until it is reactivated.
If you need help turning JavaScript On, click here.
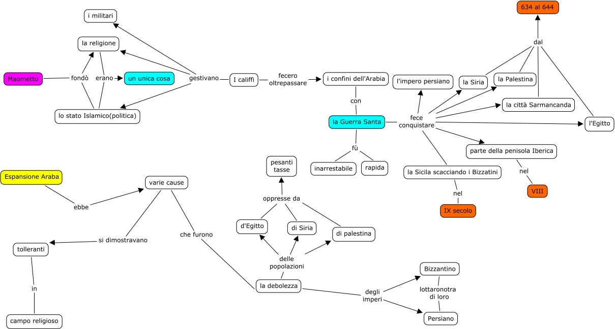
Questa Cmap, creata con IHMC CmapTools, contiene informazioni relative a: 10 Gli Arabi creano un grande impero in nome di Allah, la città Sarmancanda dal 634 al 644, I califfi fecero oltrepassare i confini dell'Arabia, la religione erano un unica cosa, la debolezza delle popolazioni d'Egitto, la Guerra Santa fece conquistare la Siria, la debolezza degli imperi Bizzantino, tolleranti in campo religioso, Maometto fondò la religione, l'Egitto dal 634 al 644, parte della penisola Iberica nel VIII, la Guerra Santa fù rapida, varie cause si dimostravano tolleranti, Bizzantino lottaronotra di loro Persiano, lo stato Islamico(politica) erano un unica cosa, Maometto fondò lo stato Islamico(politica), la Siria dal 634 al 644, di palestina oppresse da pesanti tasse, la Guerra Santa fù inarrestabile, la debolezza degli imperi Persiano, la Sicila scacciando i Bizzatini nel IX secolo